HOME   LIST
‹–   –›

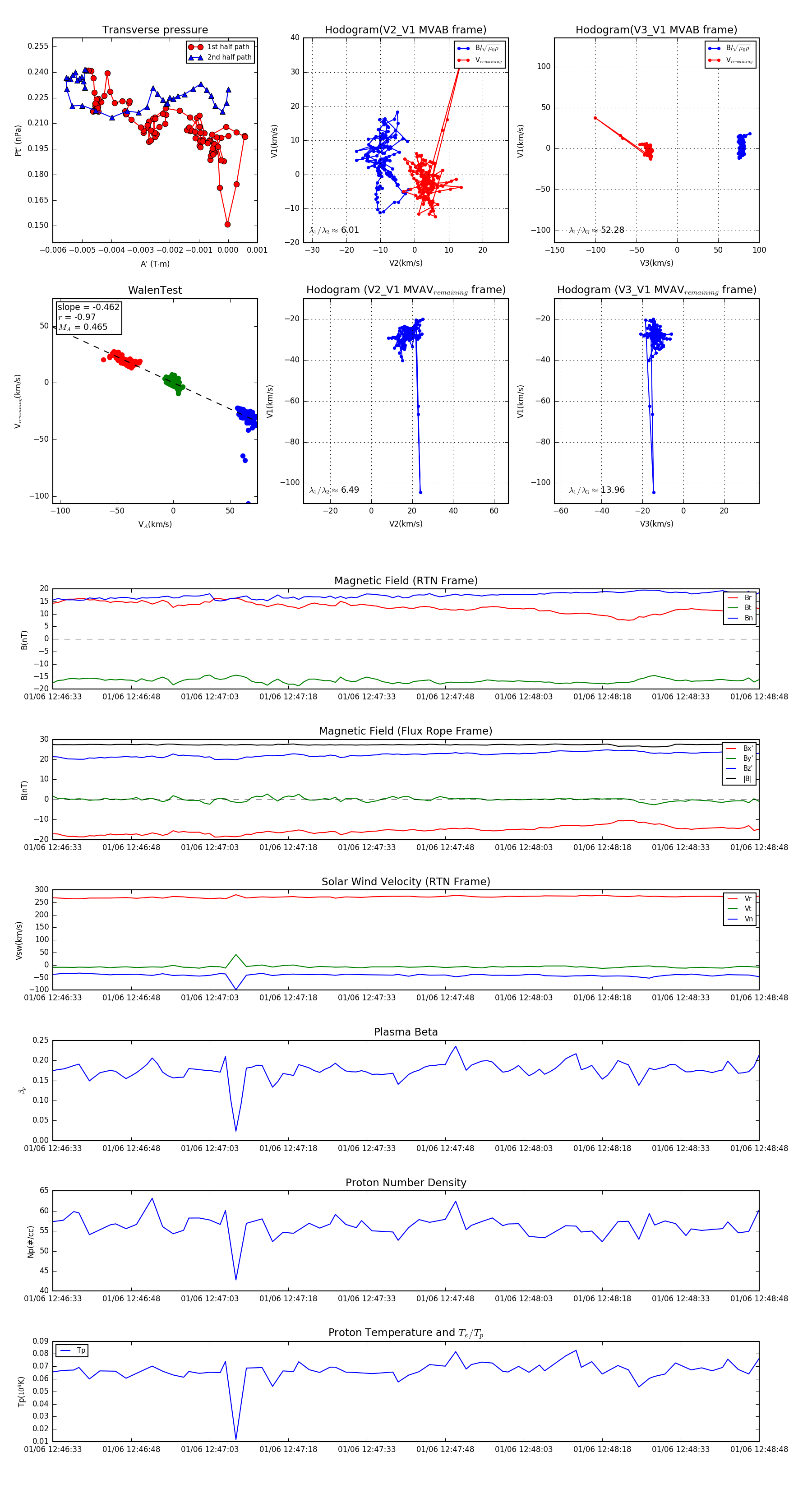
Flux Rope in 2024

Flux Rope Event 2024-01-06 12:46:33 ~ 2024-01-06 12:48:48 (136 seconds)


plot