HOME   LIST
‹–   –›

Flux Rope in 2024

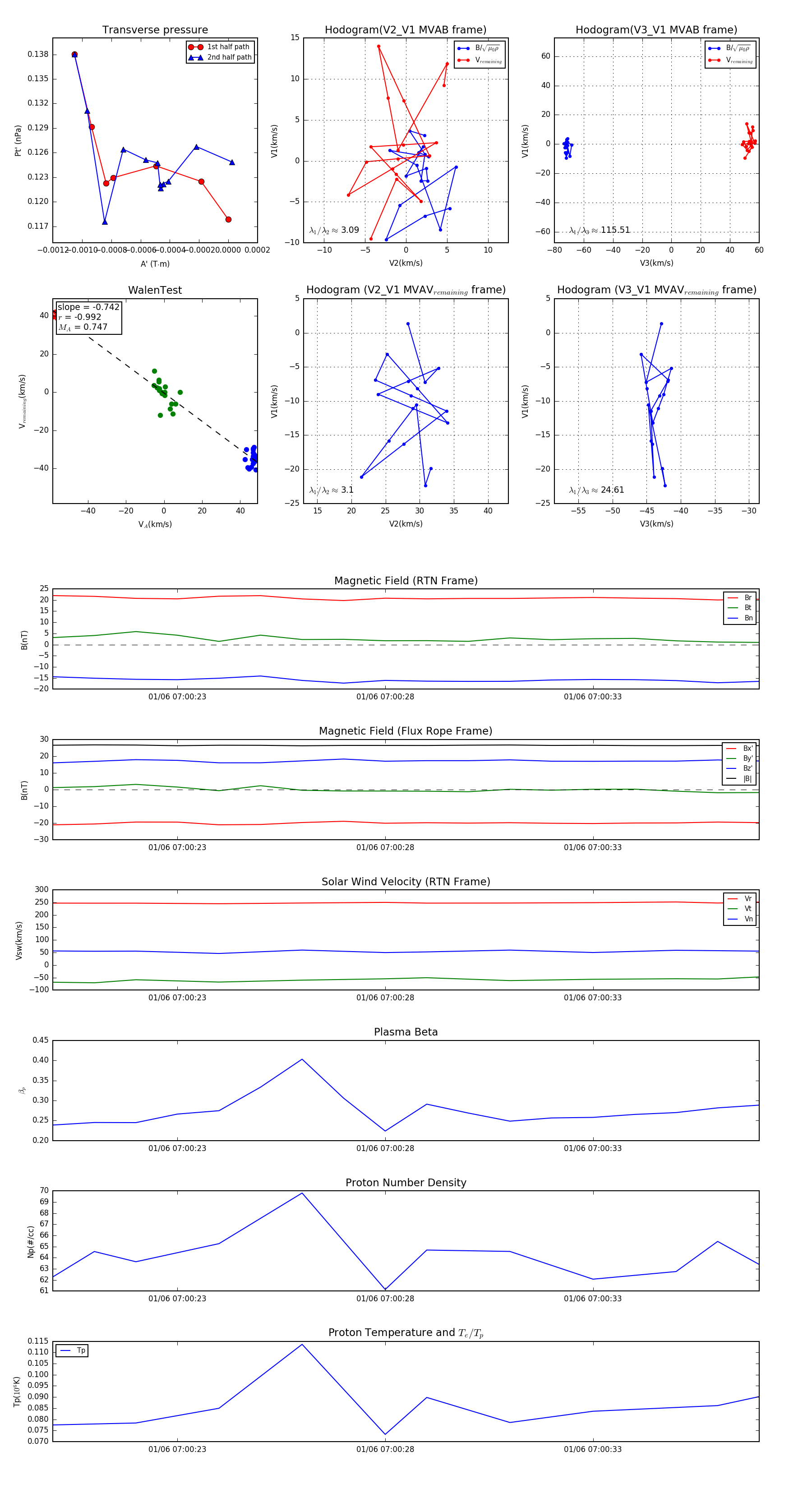
Flux Rope Event 2024-01-06 07:00:20 ~ 2024-01-06 07:00:37 (18 seconds)


plot