HOME   LIST
‹–   –›

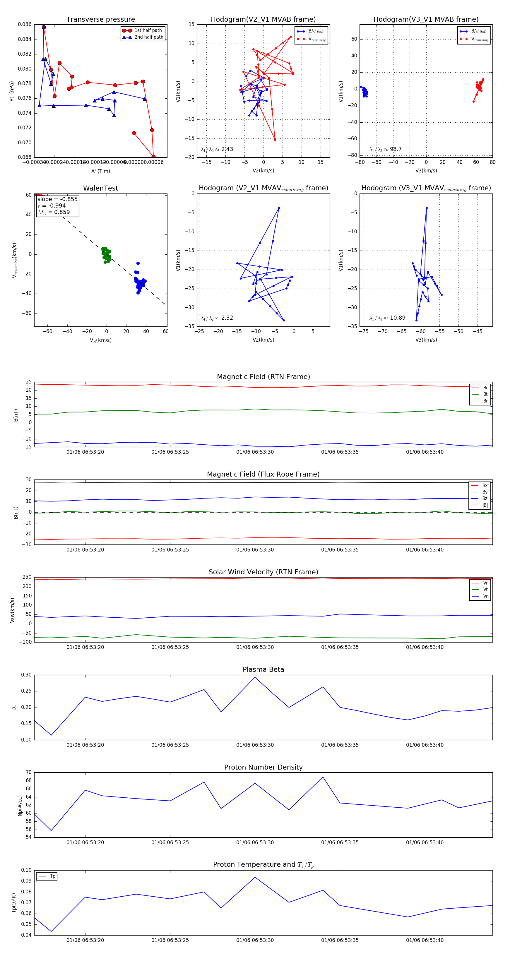
Flux Rope in 2024

Flux Rope Event 2024-01-06 06:53:17 ~ 2024-01-06 06:53:44 (28 seconds)


plot