HOME   LIST
‹–   –›

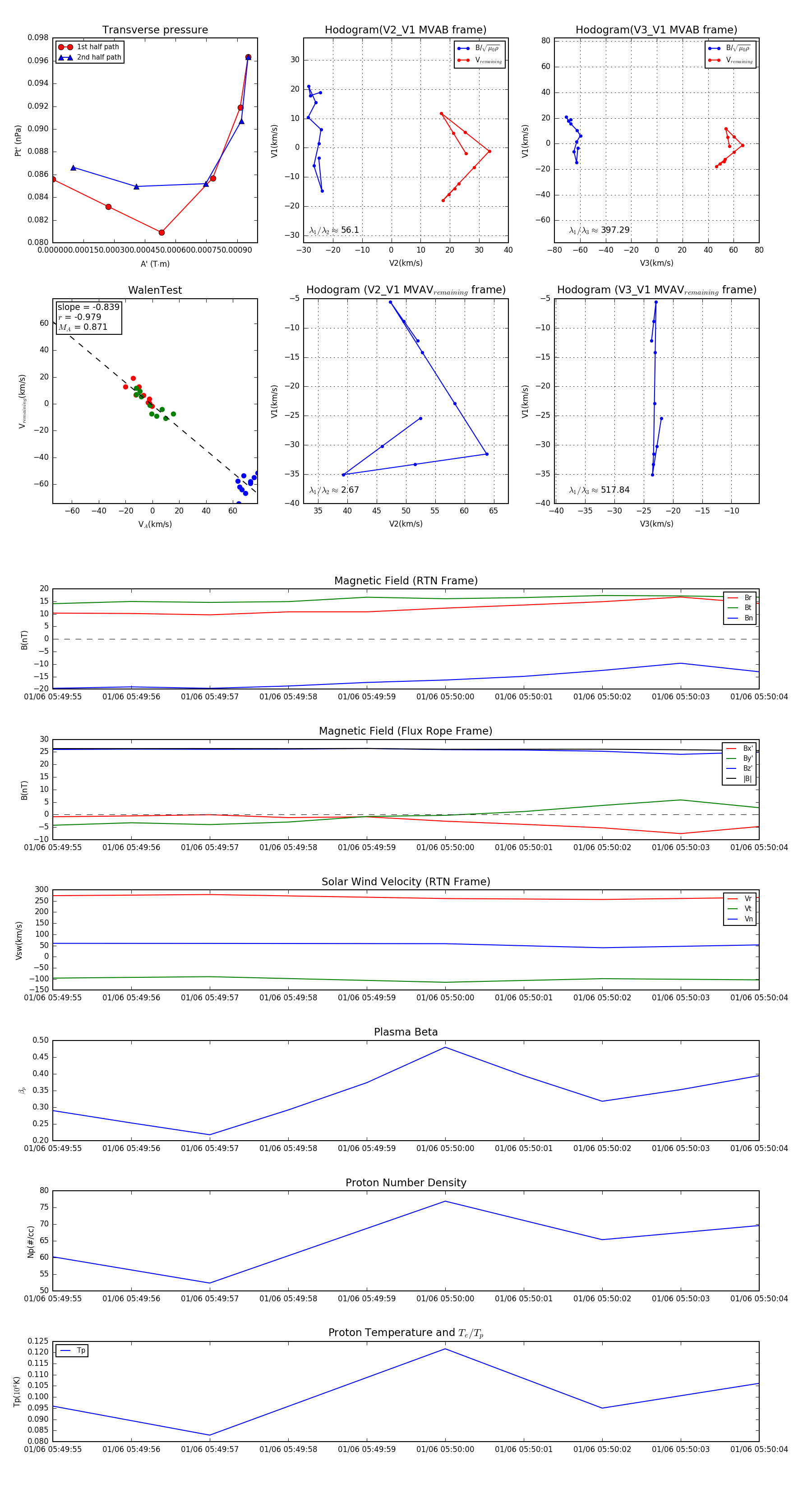
Flux Rope in 2024

Flux Rope Event 2024-01-06 05:49:55 ~ 2024-01-06 05:50:04 (10 seconds)


plot