HOME   LIST
‹–   –›

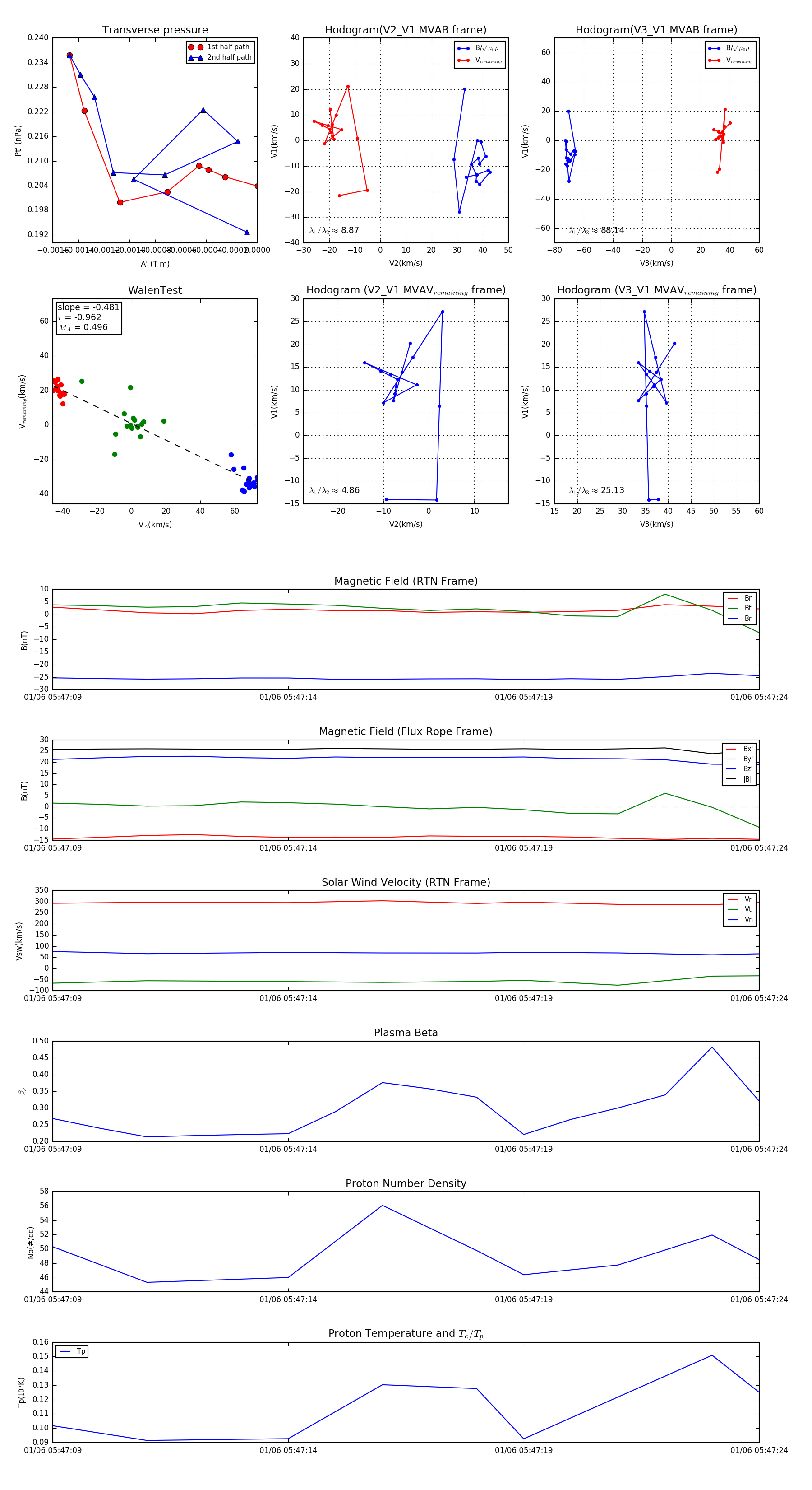
Flux Rope in 2024

Flux Rope Event 2024-01-06 05:47:09 ~ 2024-01-06 05:47:24 (16 seconds)


plot