HOME   LIST
‹–   –›

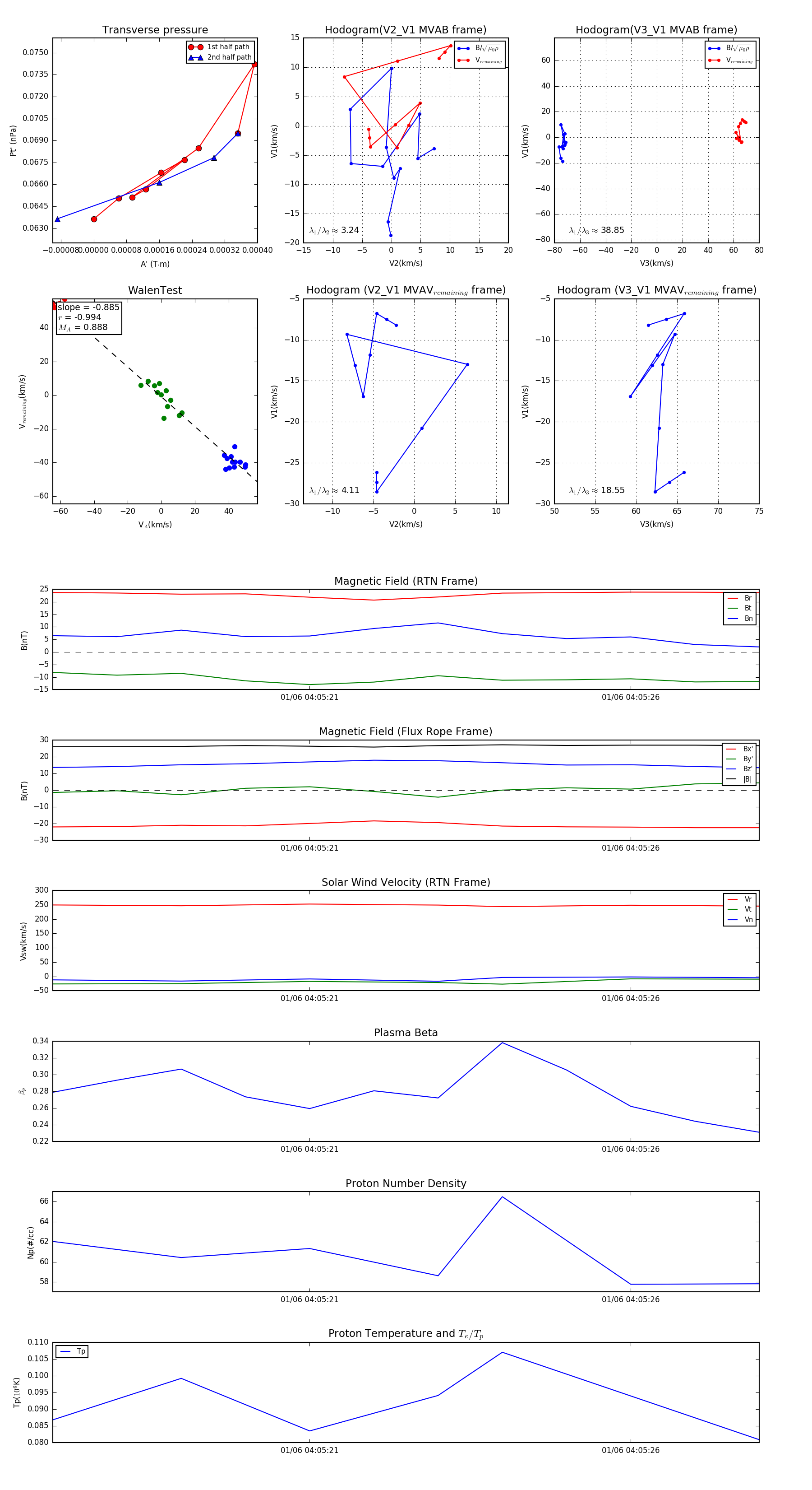
Flux Rope in 2024

Flux Rope Event 2024-01-06 04:05:17 ~ 2024-01-06 04:05:28 (12 seconds)


plot