HOME   LIST
‹–   –›

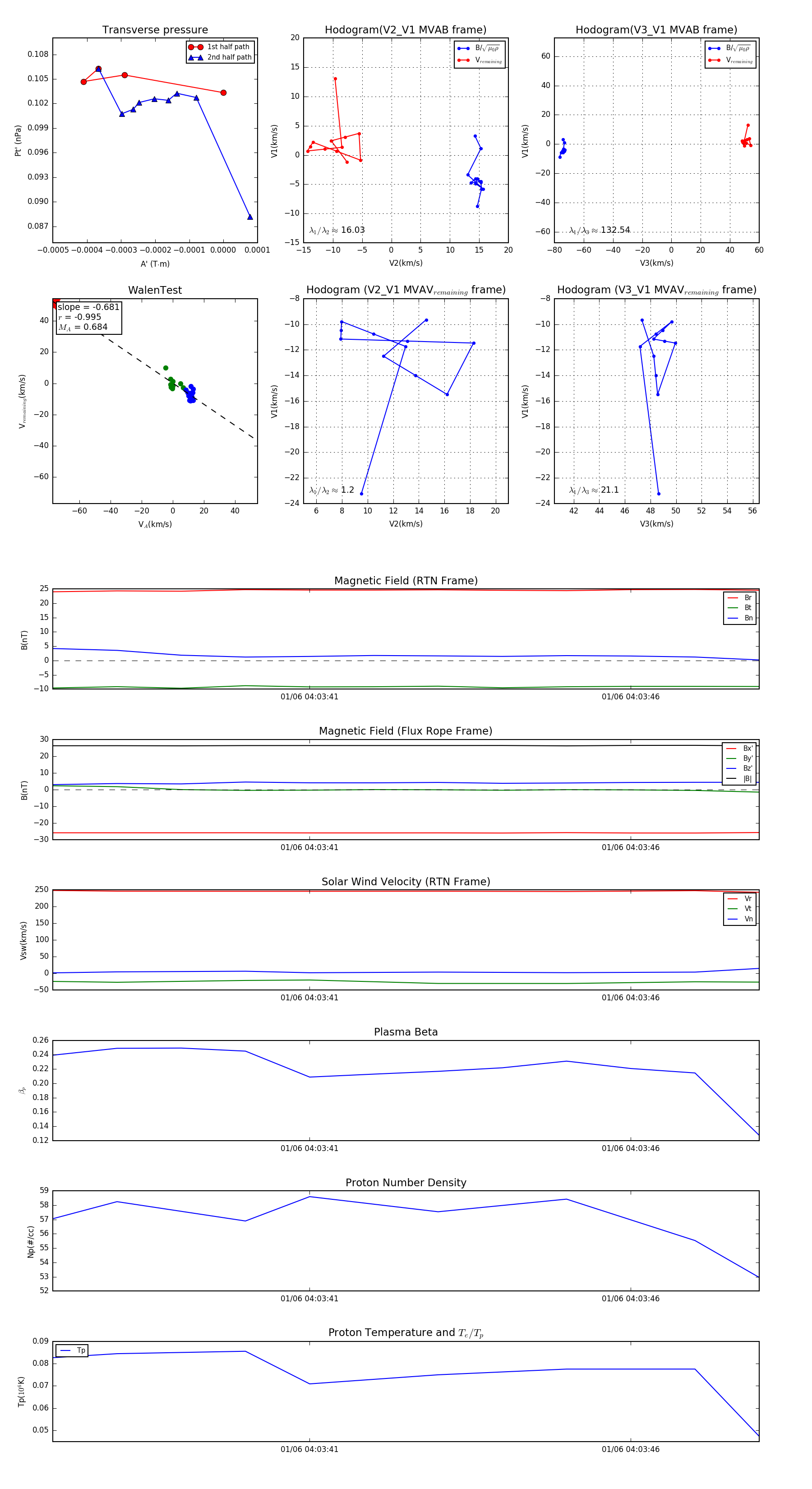
Flux Rope in 2024

Flux Rope Event 2024-01-06 04:03:37 ~ 2024-01-06 04:03:48 (12 seconds)


plot