HOME   LIST
‹–   –›

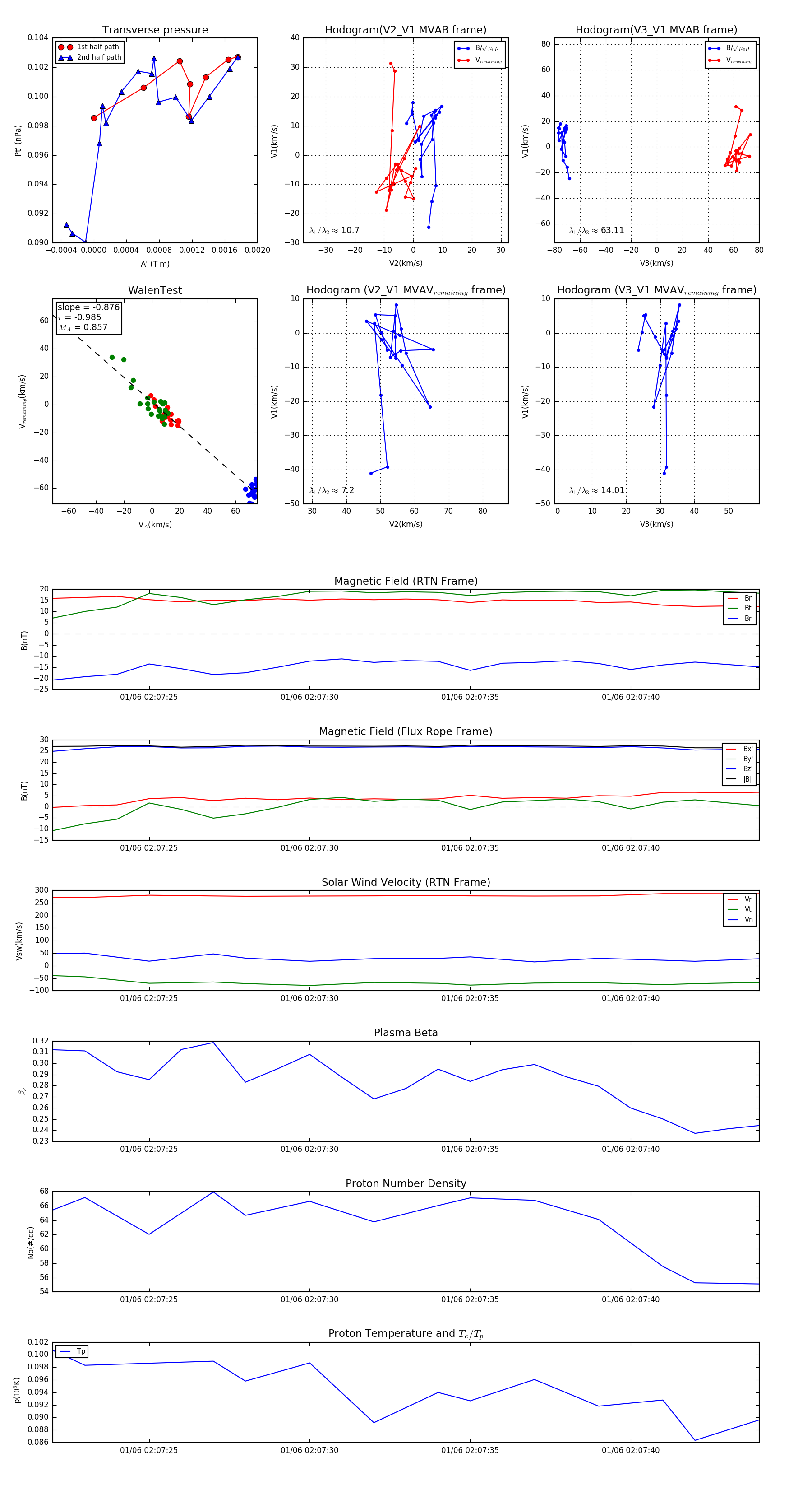
Flux Rope in 2024

Flux Rope Event 2024-01-06 02:07:22 ~ 2024-01-06 02:07:44 (23 seconds)


plot