HOME   LIST
‹–   –›

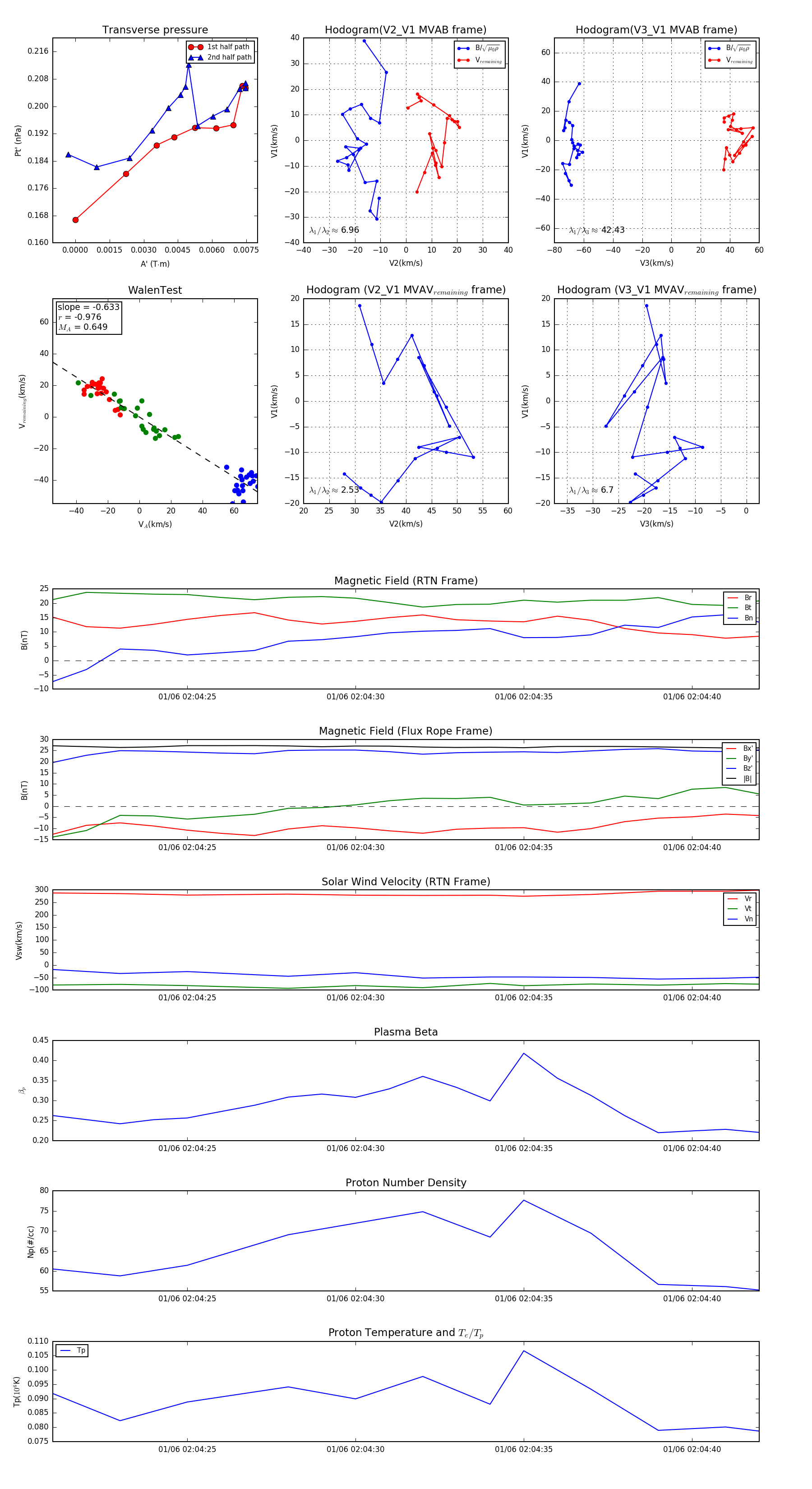
Flux Rope in 2024

Flux Rope Event 2024-01-06 02:04:21 ~ 2024-01-06 02:04:42 (22 seconds)


plot