HOME   LIST
‹–   –›

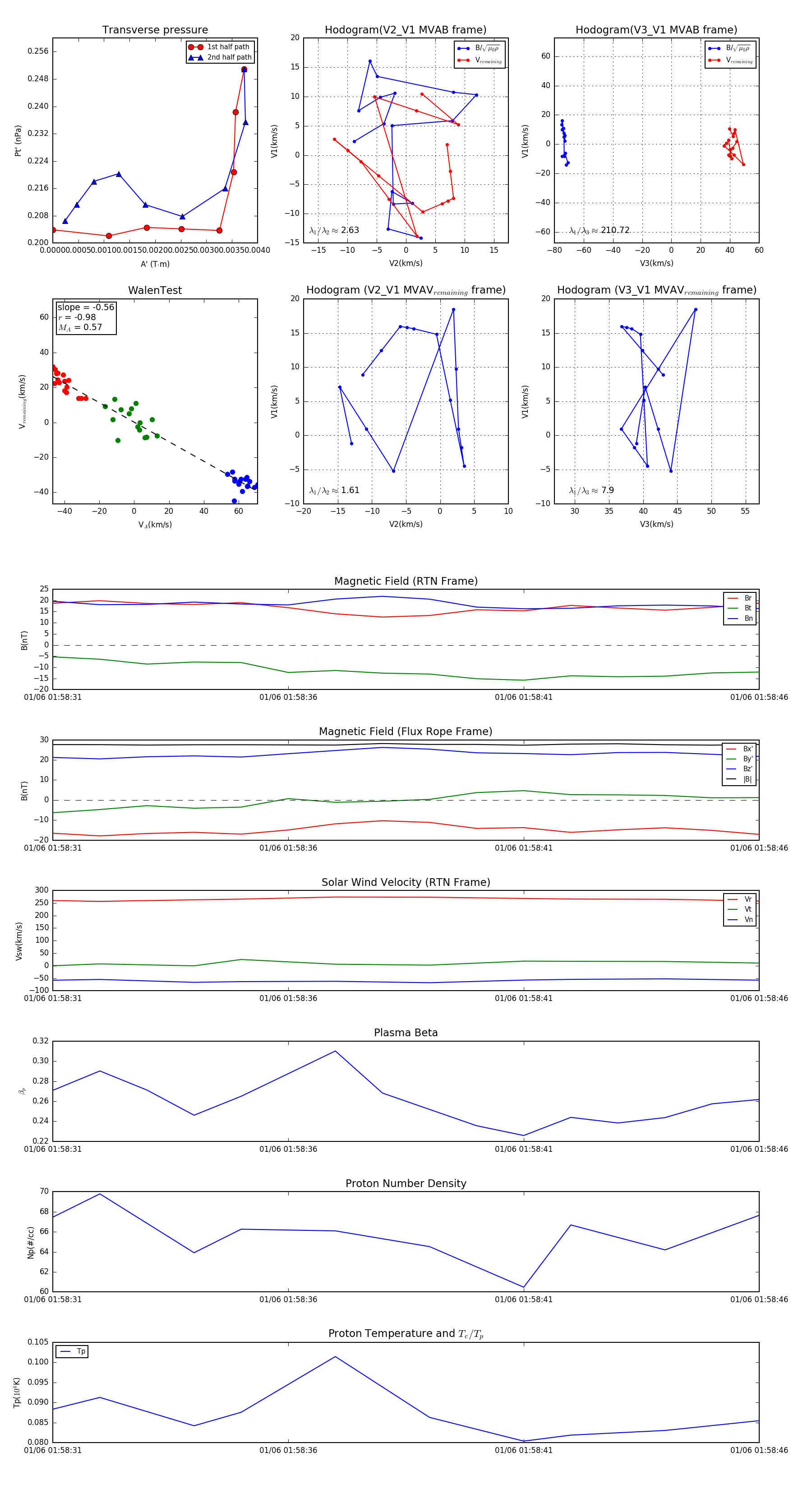
Flux Rope in 2024

Flux Rope Event 2024-01-06 01:58:31 ~ 2024-01-06 01:58:46 (16 seconds)


plot