HOME   LIST
‹–   –›

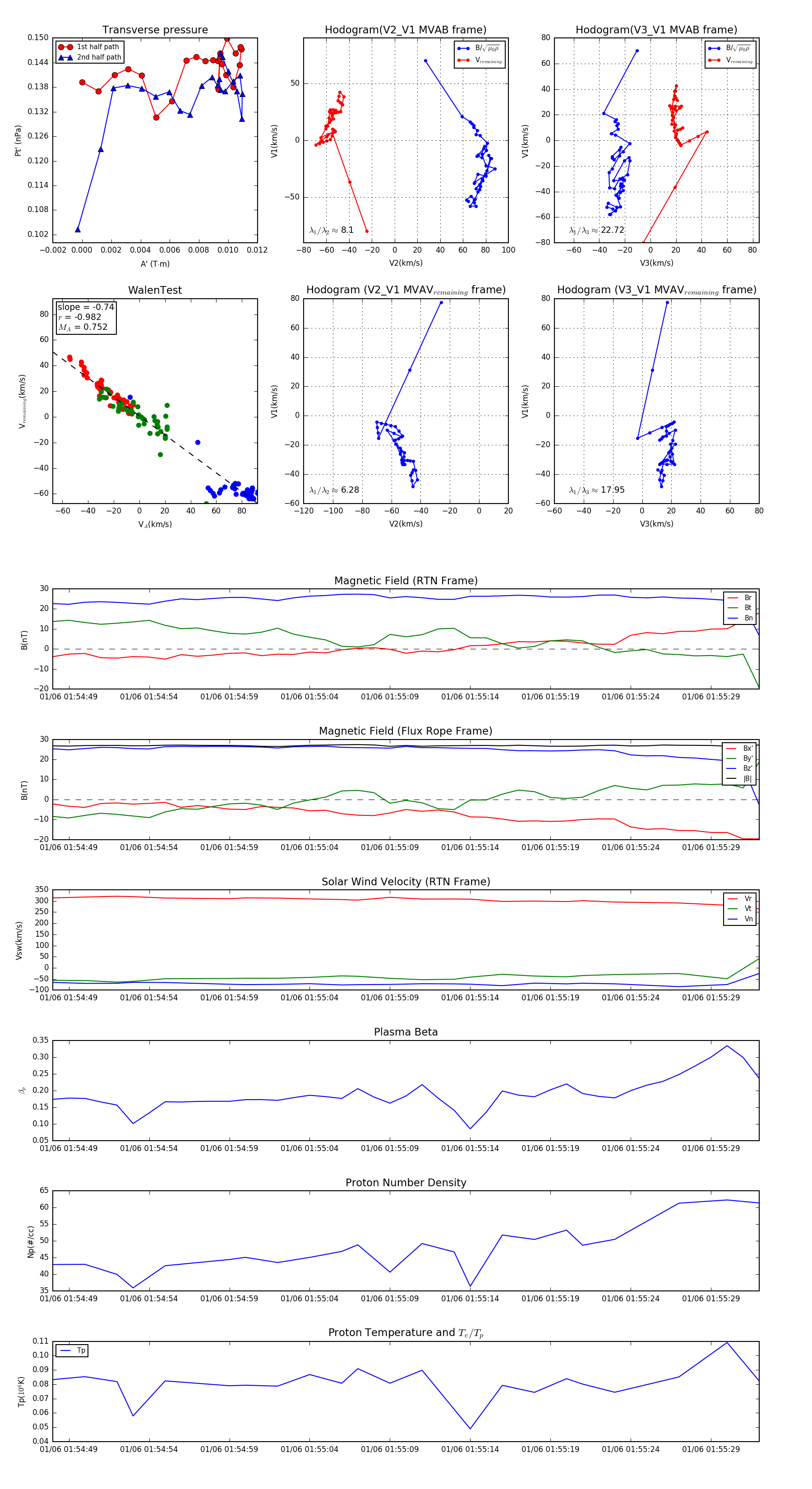
Flux Rope in 2024

Flux Rope Event 2024-01-06 01:54:48 ~ 2024-01-06 01:55:32 (45 seconds)


plot