HOME   LIST
‹–   –›

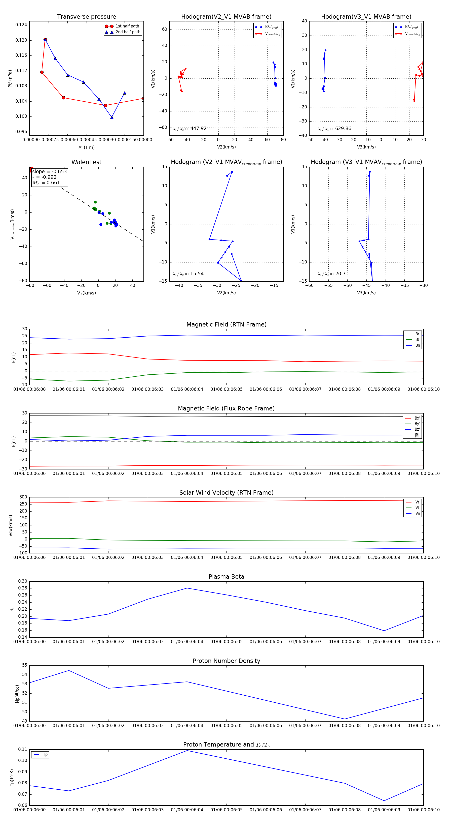
Flux Rope in 2024

Flux Rope Event 2024-01-06 00:06:00 ~ 2024-01-06 00:06:10 (11 seconds)


plot