HOME   LIST
‹–   –›

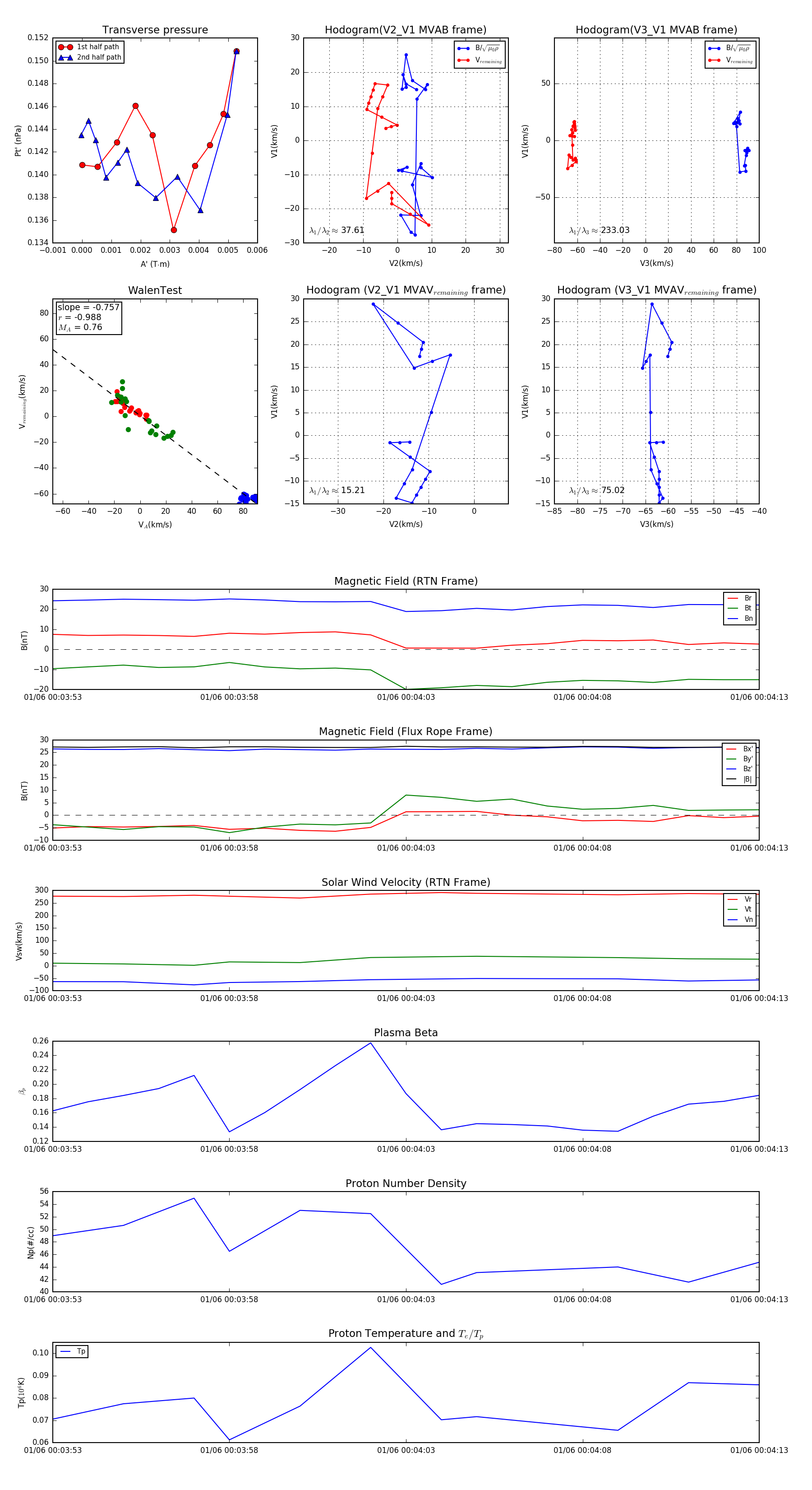
Flux Rope in 2024

Flux Rope Event 2024-01-06 00:03:53 ~ 2024-01-06 00:04:13 (21 seconds)


plot