HOME   LIST
‹–   –›

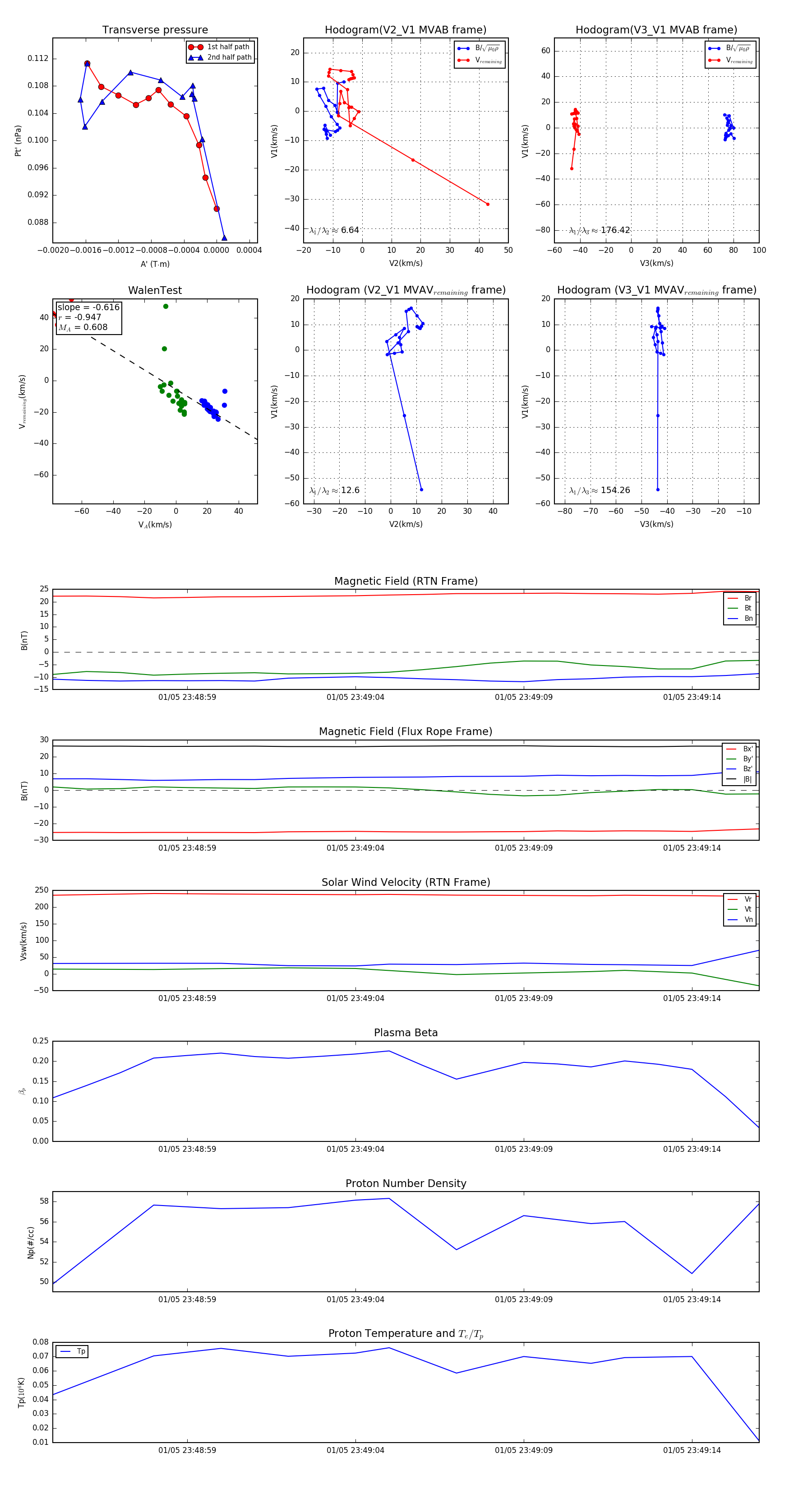
Flux Rope in 2024

Flux Rope Event 2024-01-05 23:48:55 ~ 2024-01-05 23:49:16 (22 seconds)


plot