HOME   LIST
‹–   –›

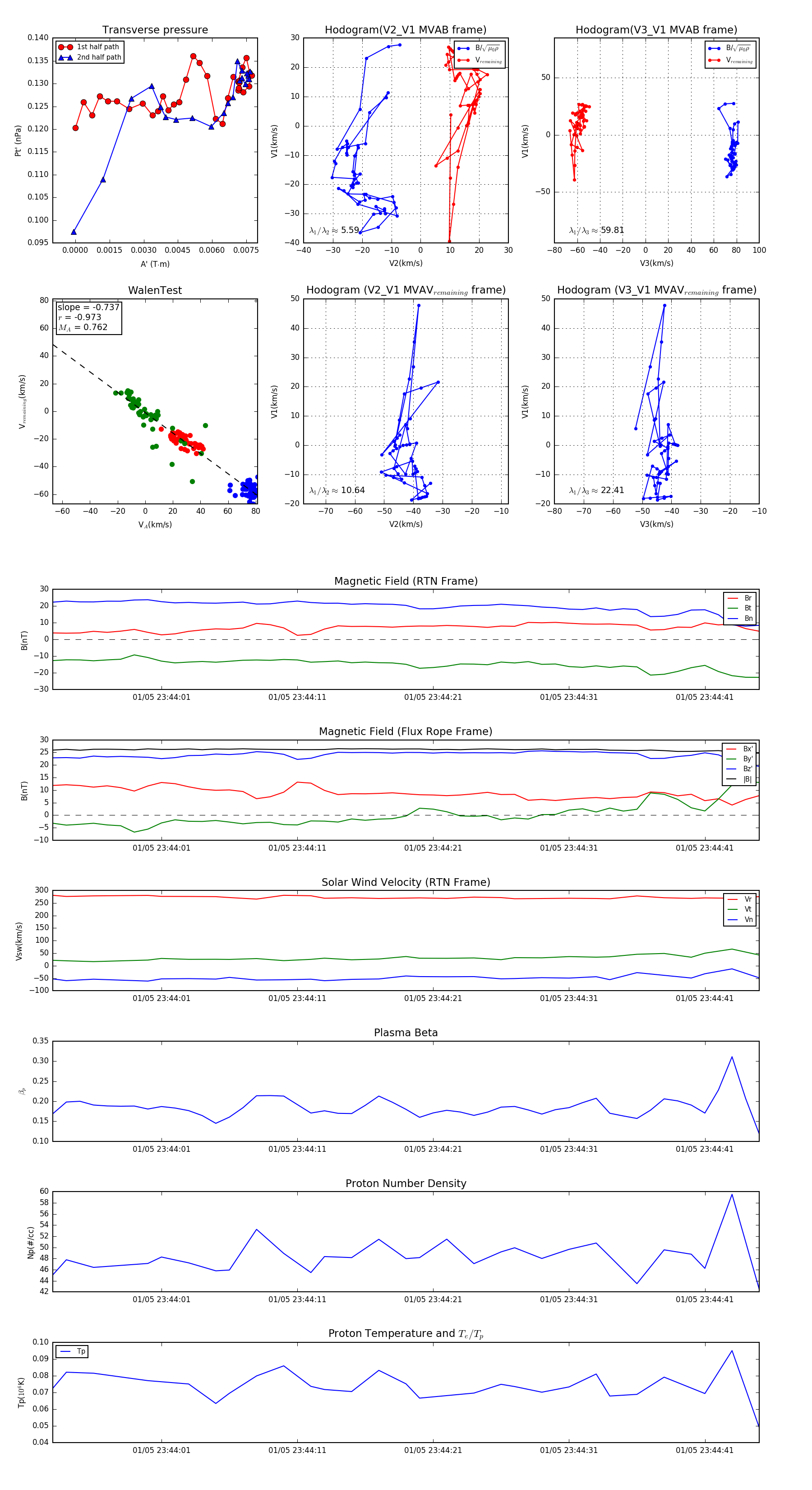
Flux Rope in 2024

Flux Rope Event 2024-01-05 23:43:53 ~ 2024-01-05 23:44:45 (53 seconds)


plot