HOME   LIST
‹–   –›

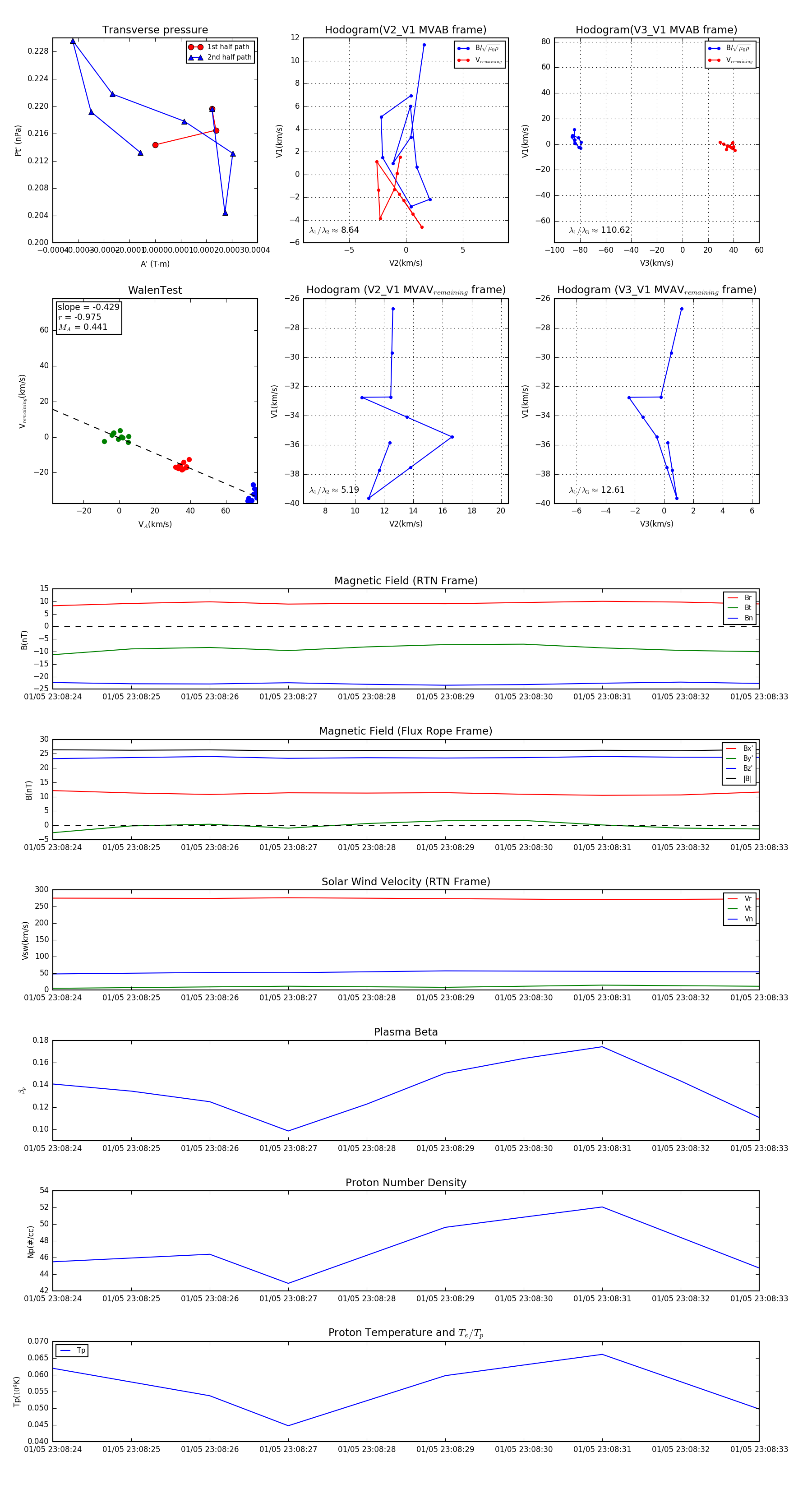
Flux Rope in 2024

Flux Rope Event 2024-01-05 23:08:24 ~ 2024-01-05 23:08:33 (10 seconds)


plot