HOME   LIST
‹–   –›

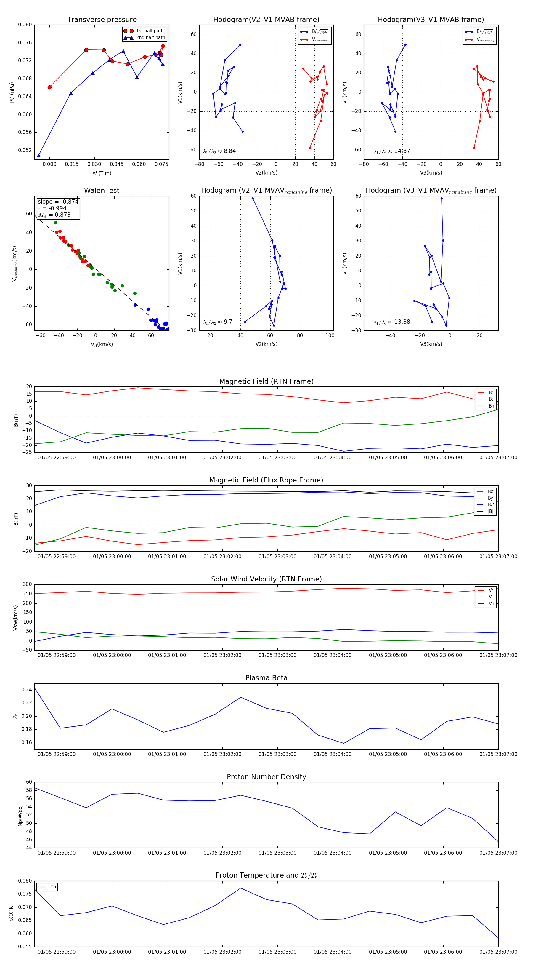
Flux Rope in 2024

Flux Rope Event 2024-01-05 22:58:36 ~ 2024-01-05 23:07:00 (505 seconds)


plot