HOME   LIST
‹–   –›

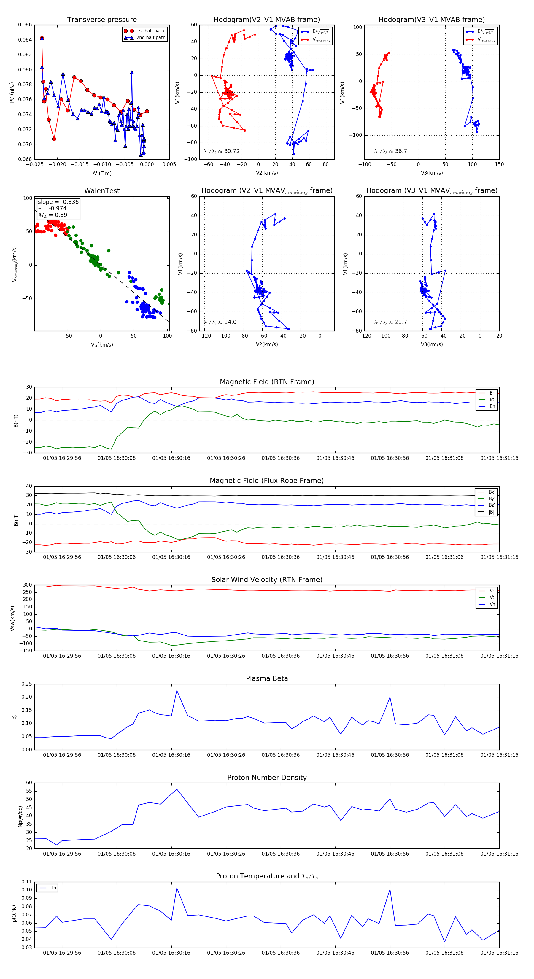
Flux Rope in 2024

Flux Rope Event 2024-01-05 16:29:51 ~ 2024-01-05 16:31:16 (86 seconds)


plot