HOME   LIST
‹–   –›

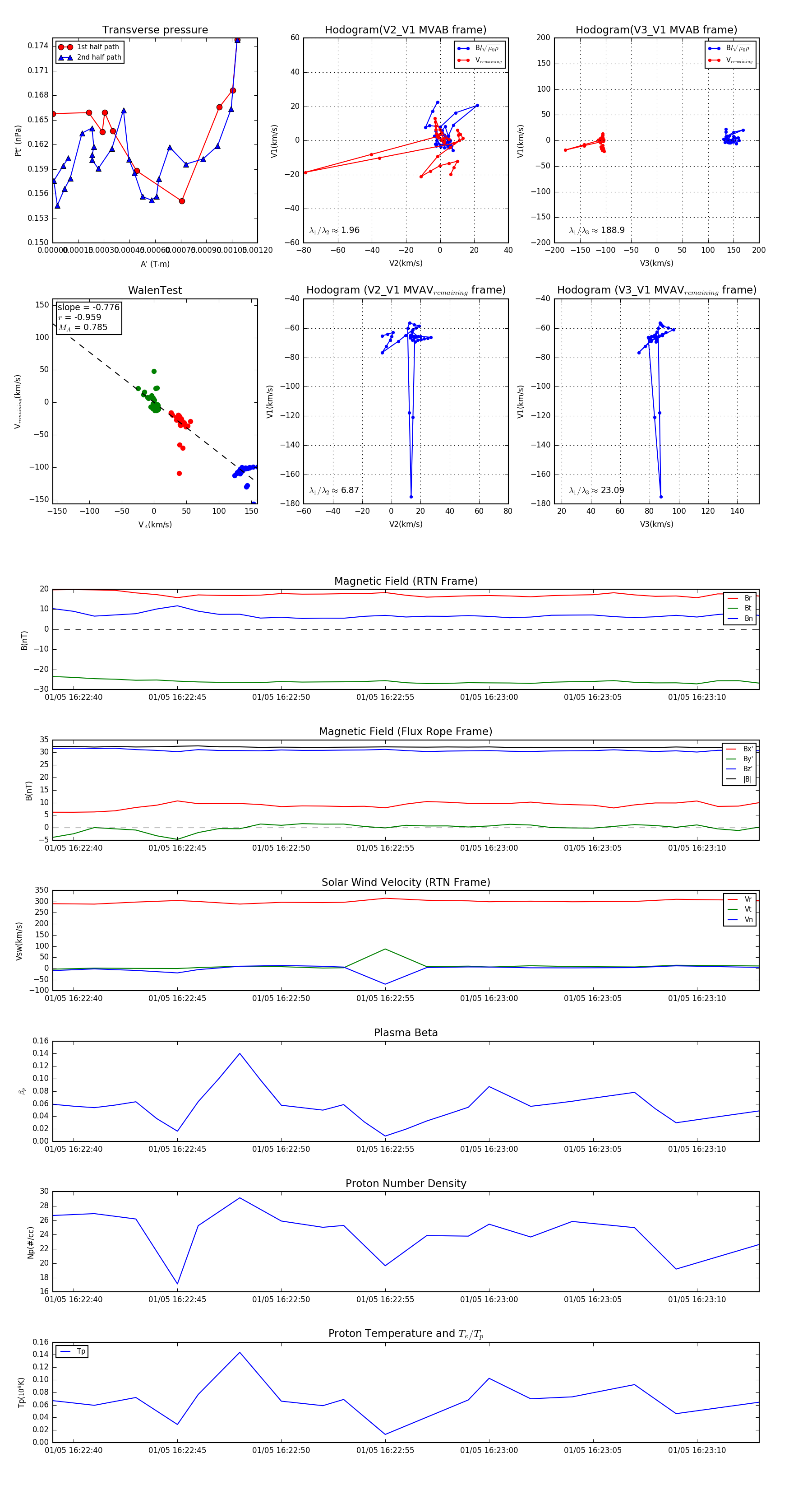
Flux Rope in 2024

Flux Rope Event 2024-01-05 16:22:39 ~ 2024-01-05 16:23:13 (35 seconds)


plot