HOME   LIST
‹–   –›

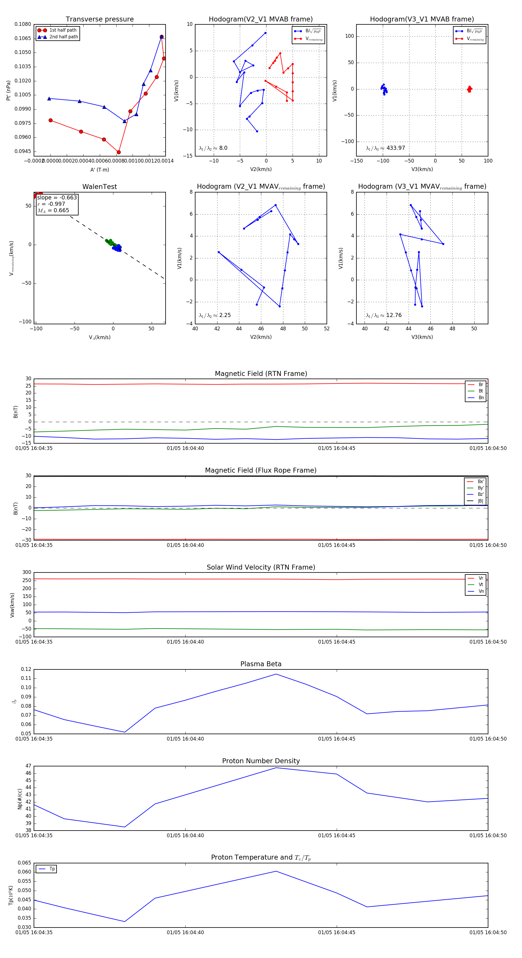
Flux Rope in 2024

Flux Rope Event 2024-01-05 16:04:35 ~ 2024-01-05 16:04:50 (16 seconds)


plot