HOME   LIST
‹–   –›

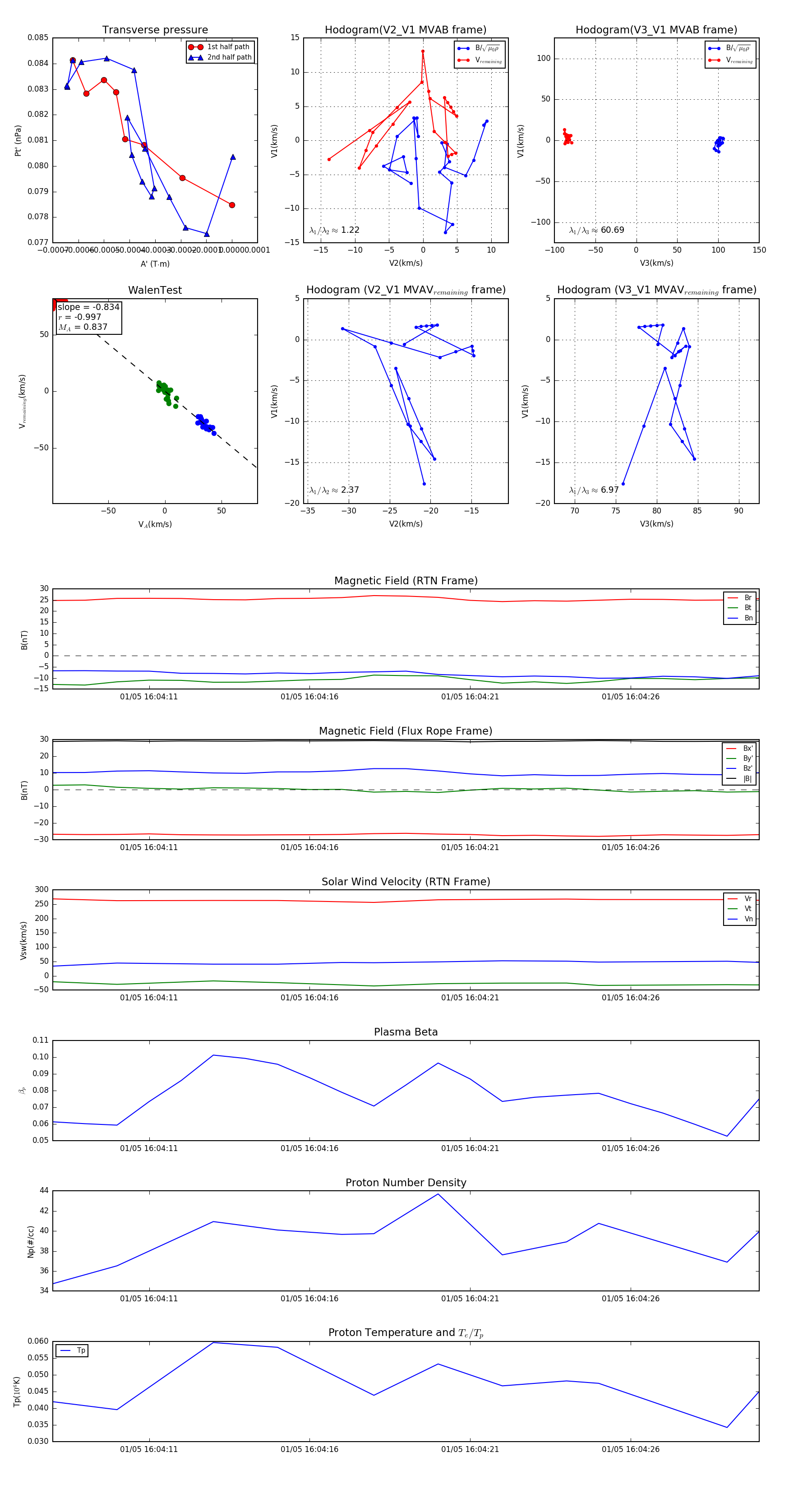
Flux Rope in 2024

Flux Rope Event 2024-01-05 16:04:08 ~ 2024-01-05 16:04:30 (23 seconds)


plot