HOME   LIST
‹–   –›

Flux Rope in 2024

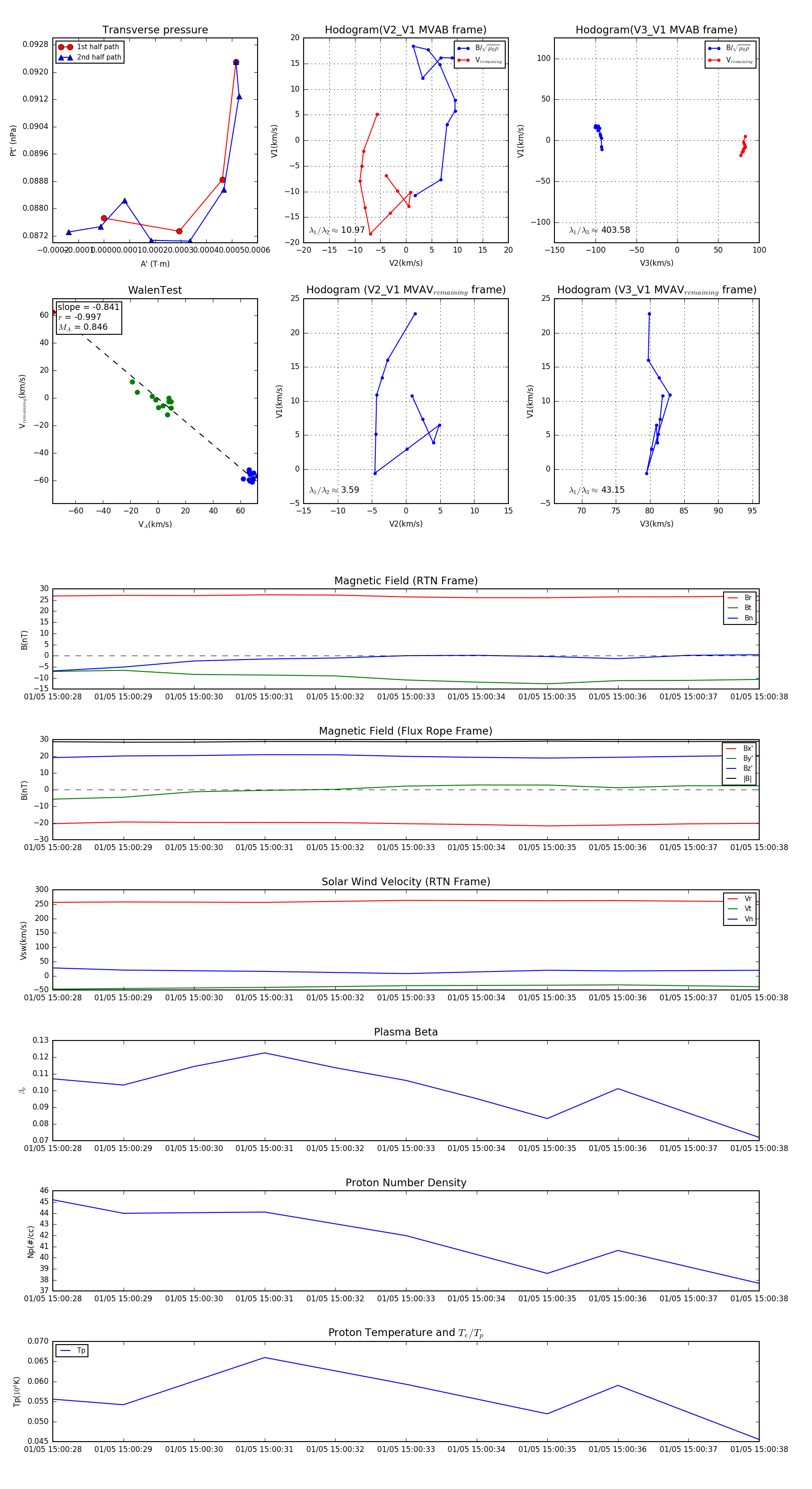
Flux Rope Event 2024-01-05 15:00:28 ~ 2024-01-05 15:00:38 (11 seconds)


plot