HOME   LIST
‹–   –›

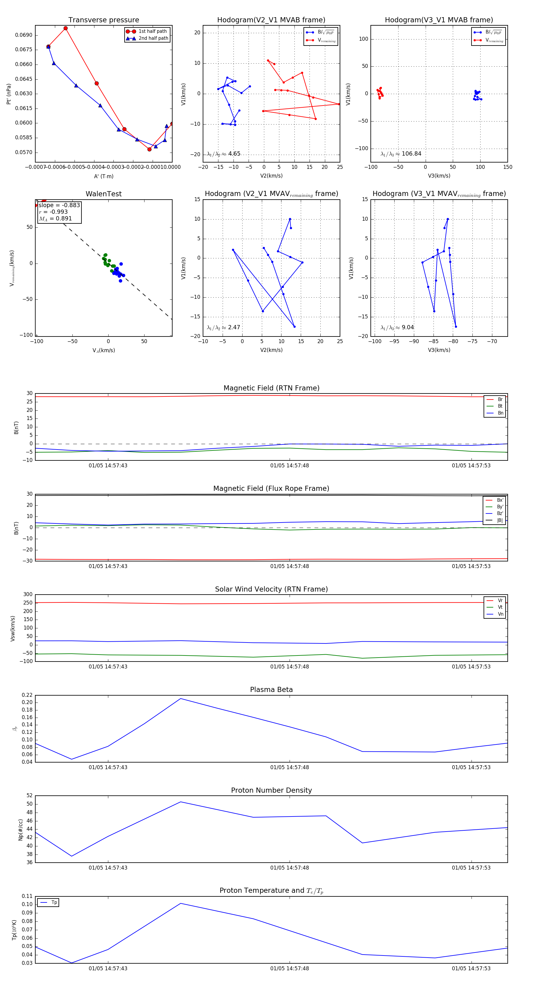
Flux Rope in 2024

Flux Rope Event 2024-01-05 14:57:41 ~ 2024-01-05 14:57:54 (14 seconds)


plot