HOME   LIST
‹–   –›

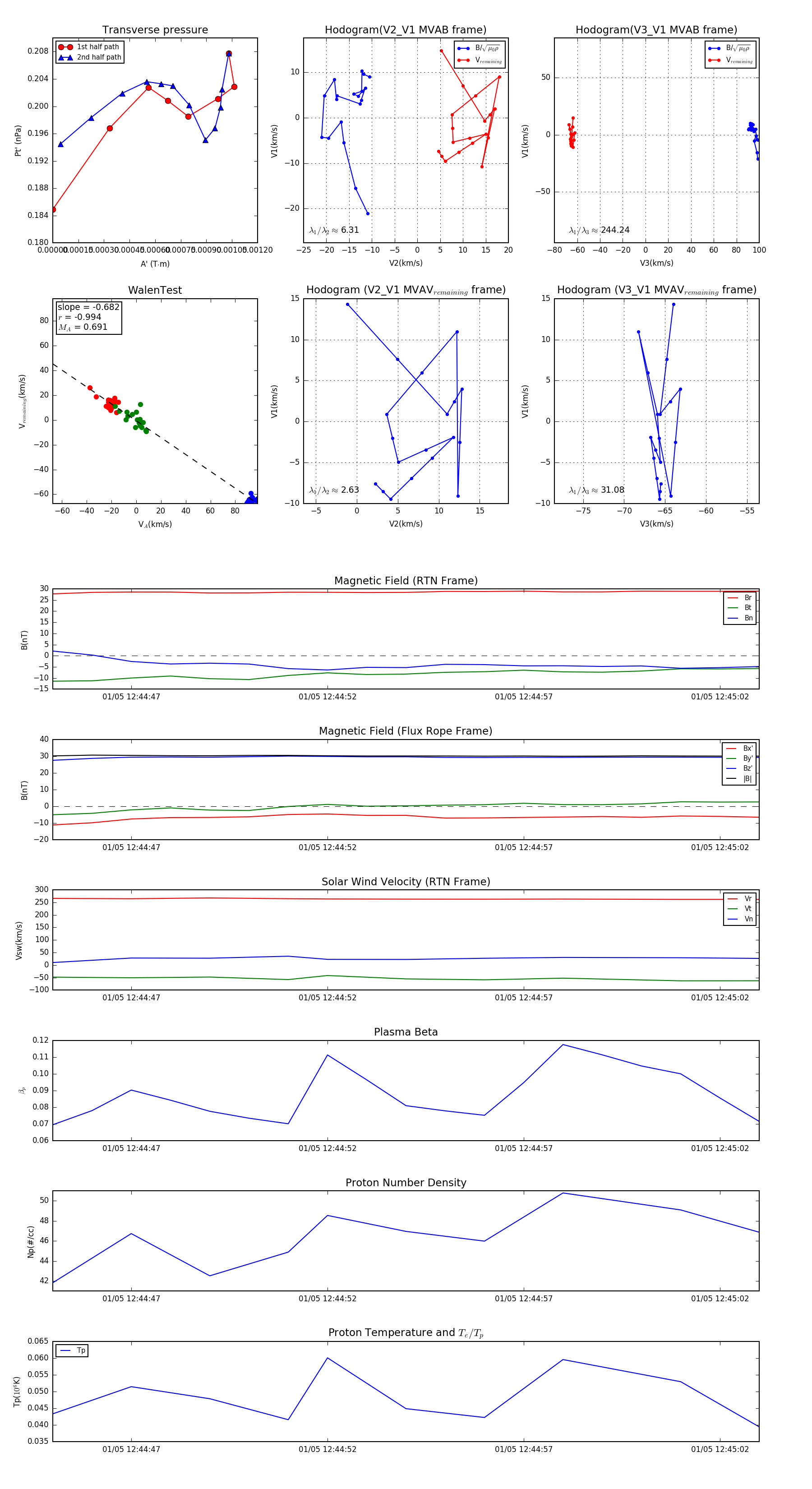
Flux Rope in 2024

Flux Rope Event 2024-01-05 12:44:45 ~ 2024-01-05 12:45:03 (19 seconds)


plot