HOME   LIST
‹–   –›

Flux Rope in 2024

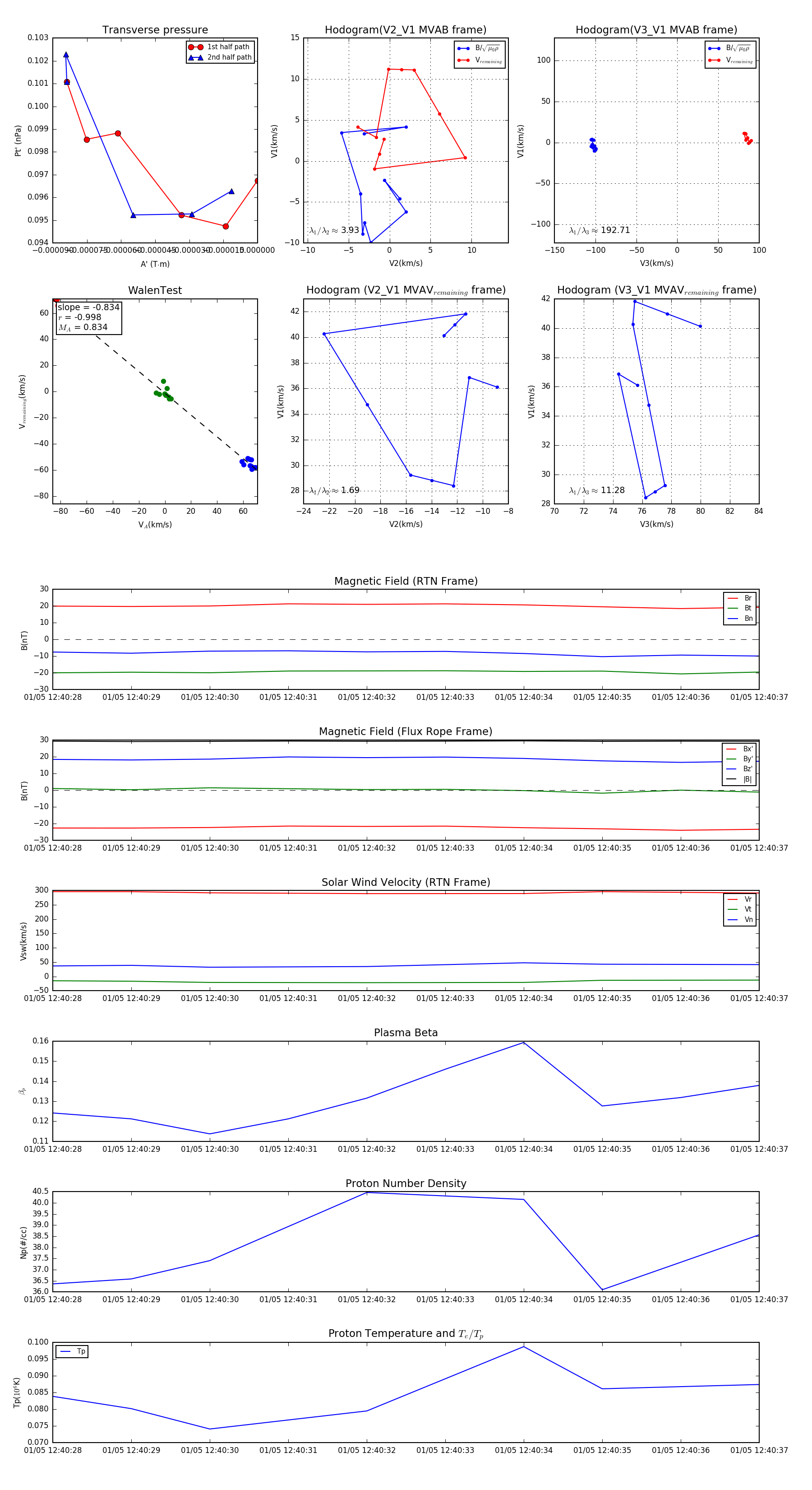
Flux Rope Event 2024-01-05 12:40:28 ~ 2024-01-05 12:40:37 (10 seconds)


plot