HOME   LIST
‹–   –›

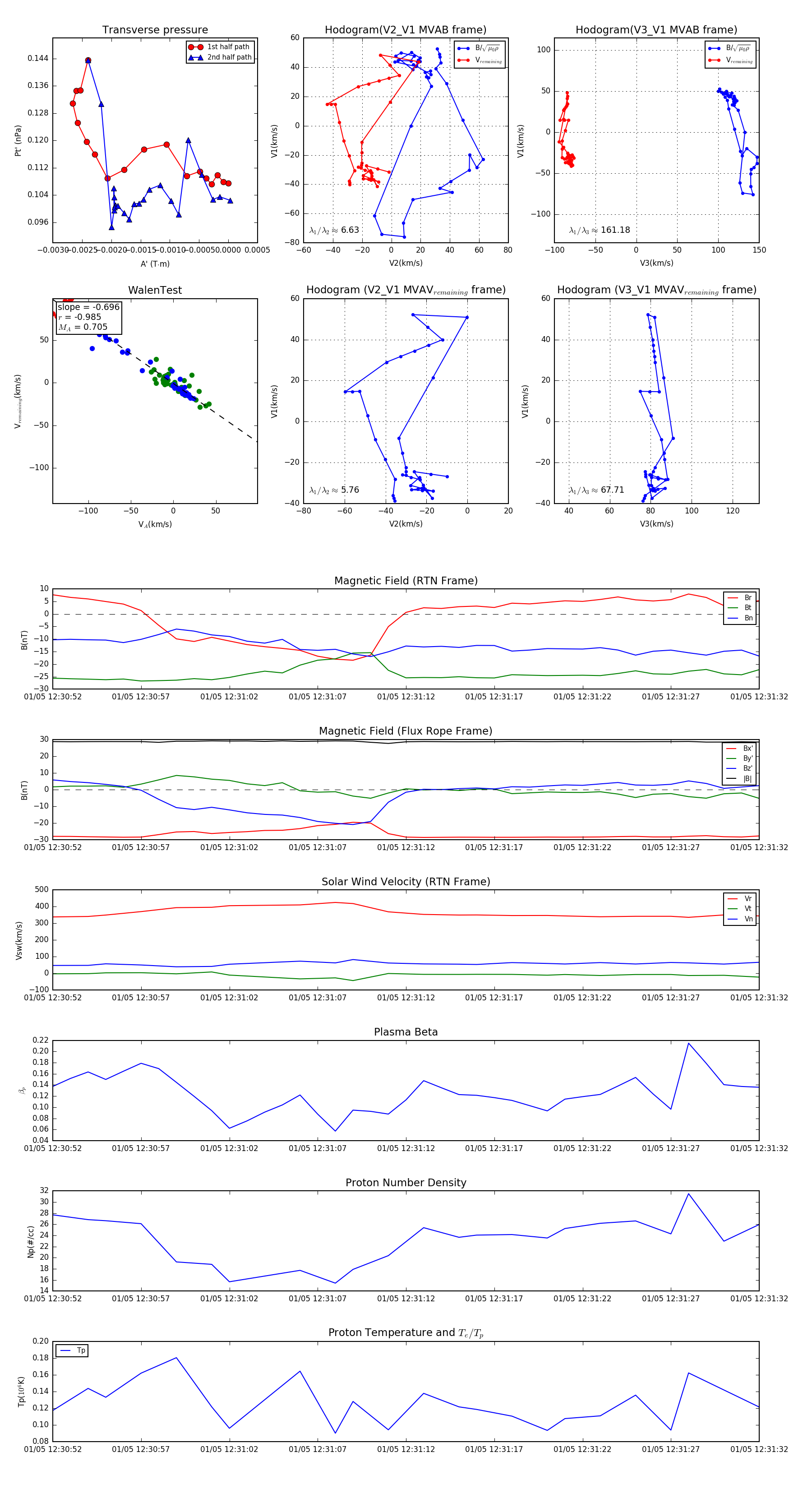
Flux Rope in 2024

Flux Rope Event 2024-01-05 12:30:52 ~ 2024-01-05 12:31:32 (41 seconds)


plot