HOME   LIST
‹–   –›

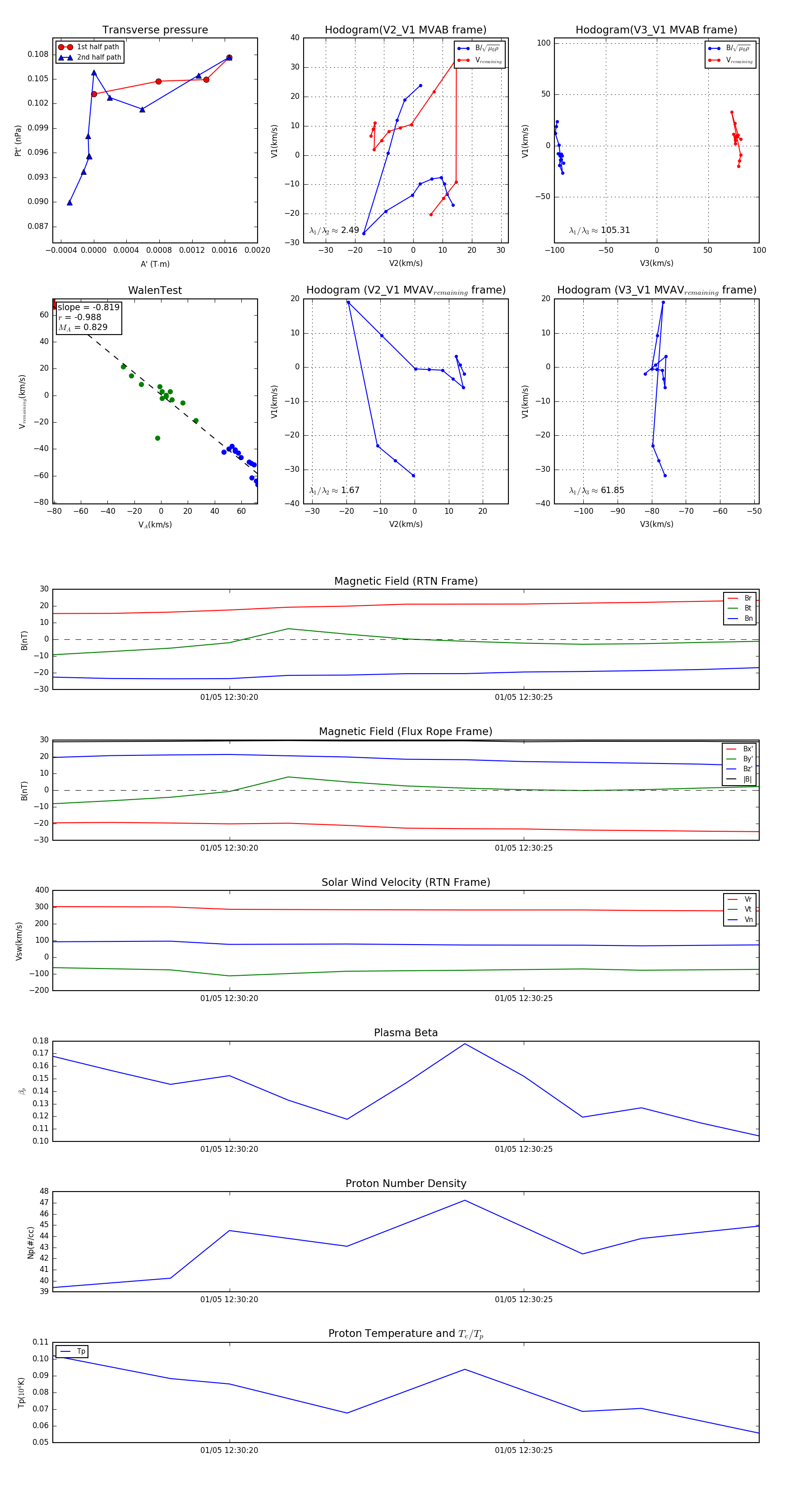
Flux Rope in 2024

Flux Rope Event 2024-01-05 12:30:17 ~ 2024-01-05 12:30:29 (13 seconds)


plot