HOME   LIST
‹–   –›

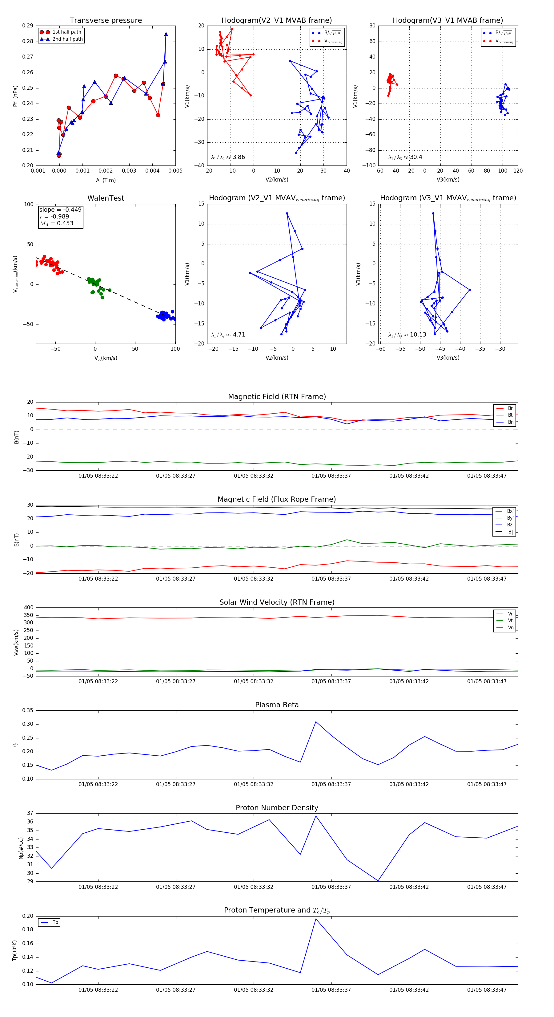
Flux Rope in 2024

Flux Rope Event 2024-01-05 08:33:18 ~ 2024-01-05 08:33:49 (32 seconds)


plot