HOME   LIST
‹–   –›

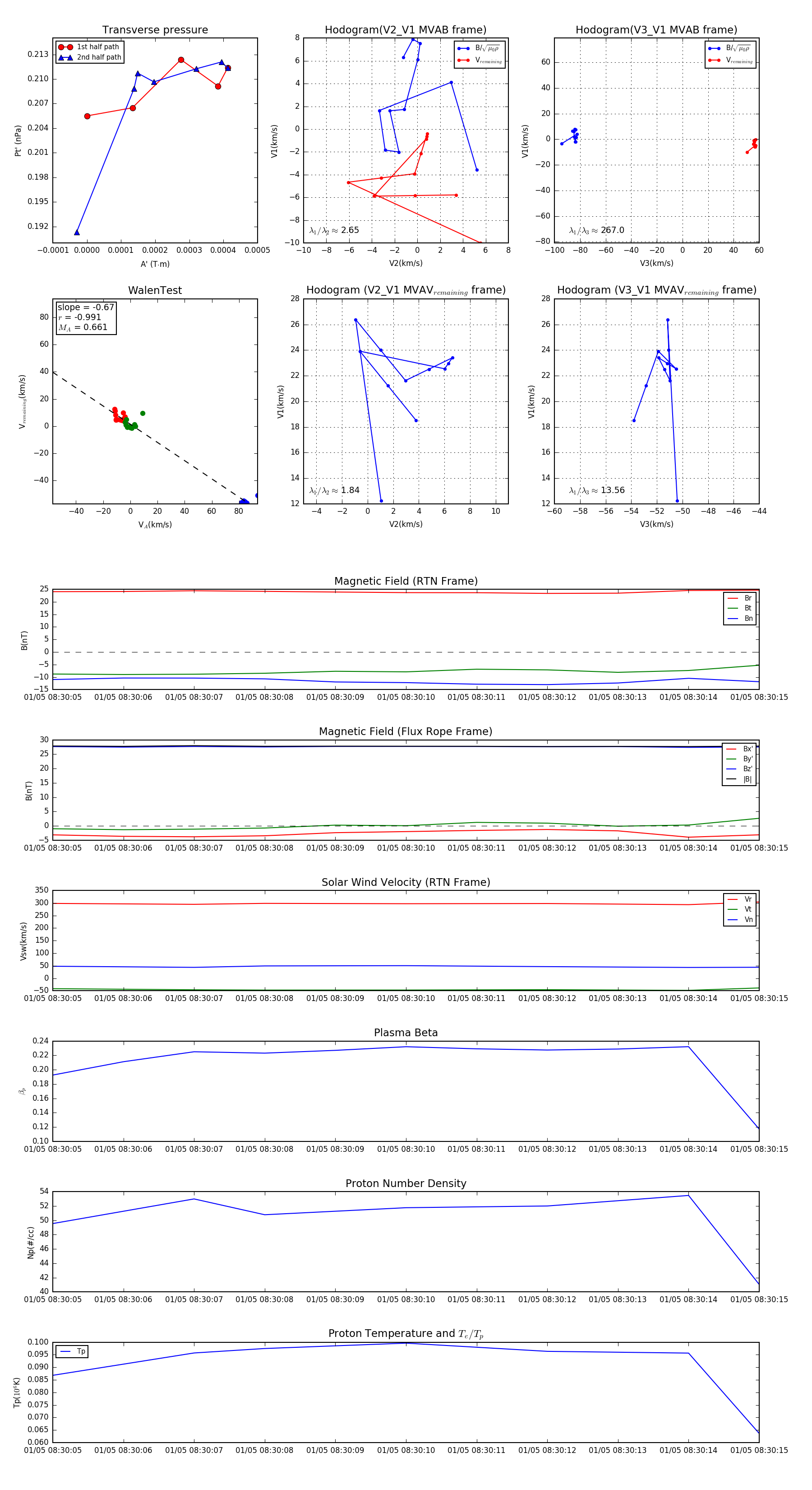
Flux Rope in 2024

Flux Rope Event 2024-01-05 08:30:05 ~ 2024-01-05 08:30:15 (11 seconds)


plot