HOME   LIST
‹–   –›

Flux Rope in 2024

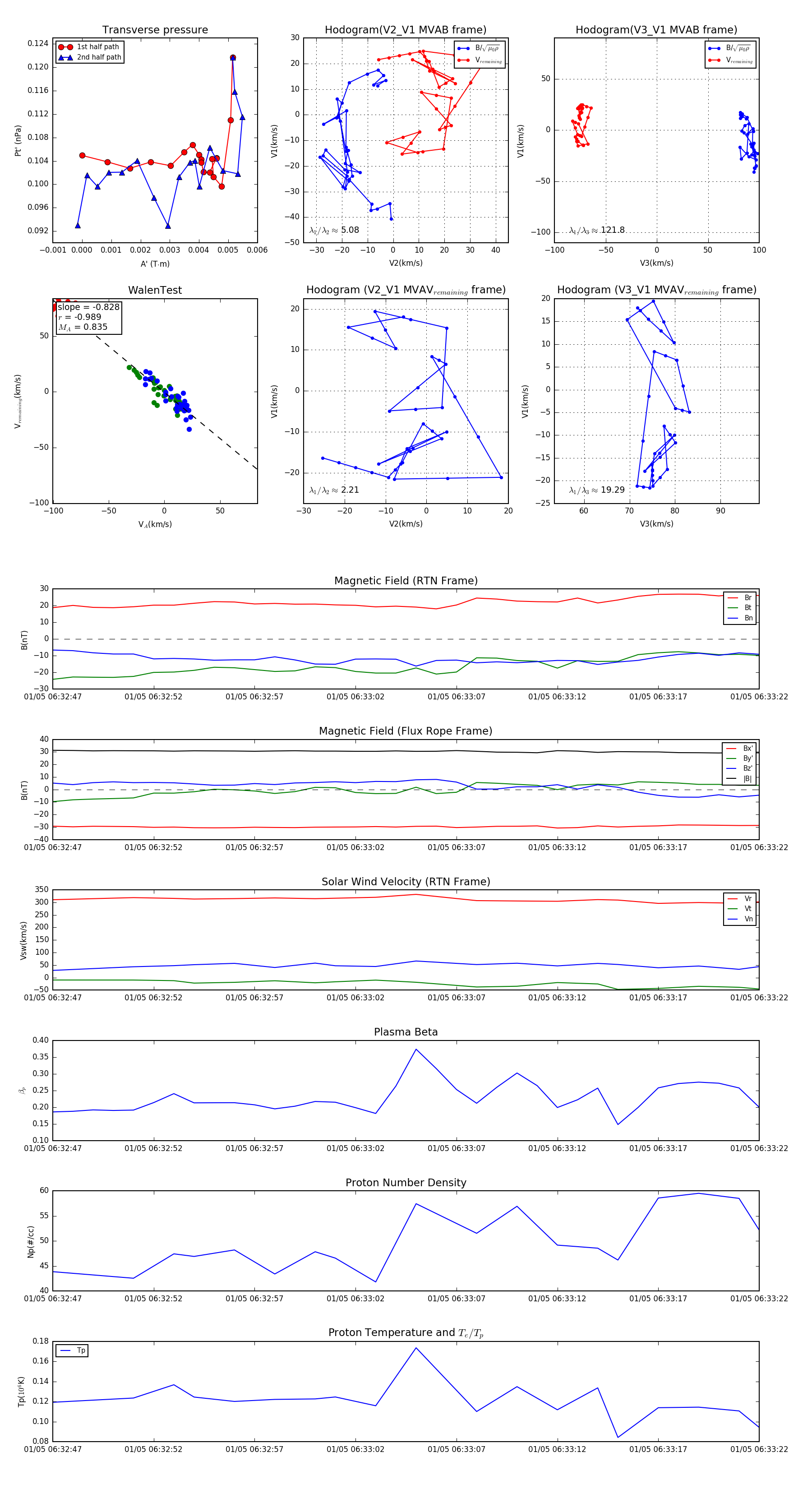
Flux Rope Event 2024-01-05 06:32:47 ~ 2024-01-05 06:33:22 (36 seconds)


plot