HOME   LIST
‹–   –›

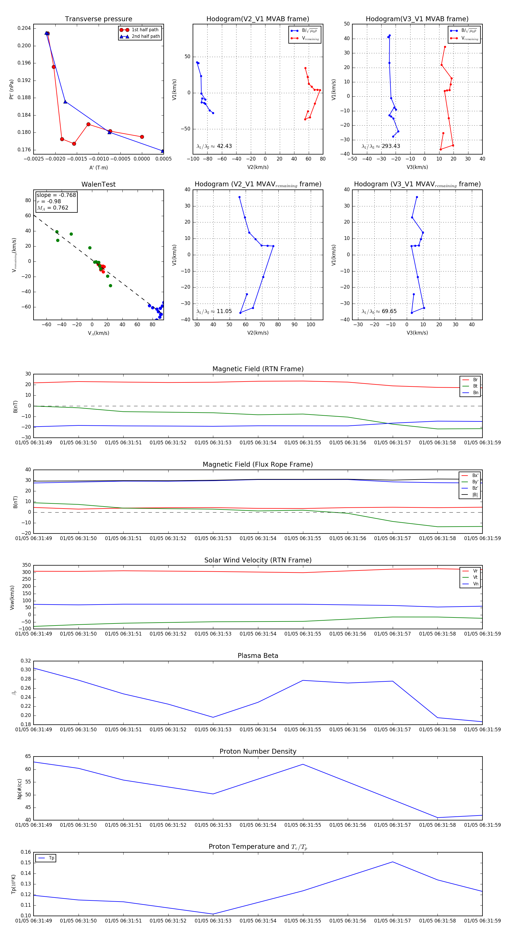
Flux Rope in 2024

Flux Rope Event 2024-01-05 06:31:49 ~ 2024-01-05 06:31:59 (11 seconds)


plot