HOME   LIST
‹–   –›

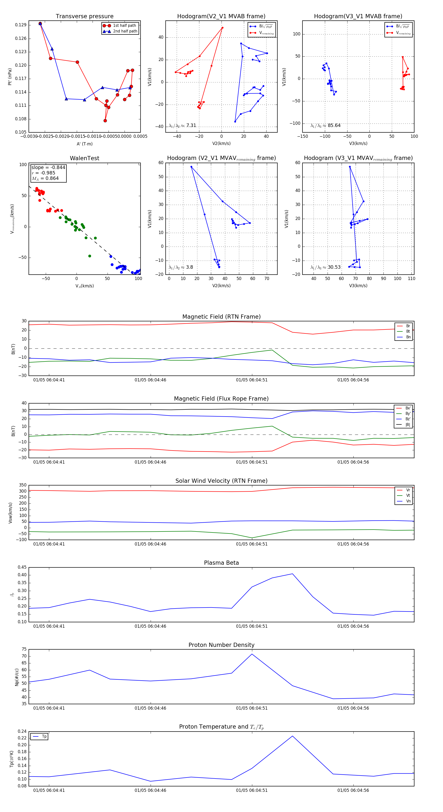
Flux Rope in 2024

Flux Rope Event 2024-01-05 06:04:40 ~ 2024-01-05 06:04:59 (20 seconds)


plot