HOME   LIST
‹–   –›

Flux Rope in 2024

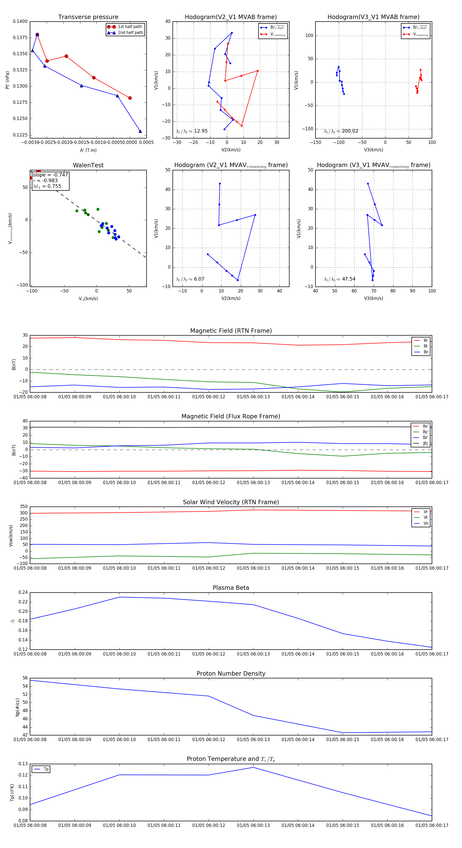
Flux Rope Event 2024-01-05 06:00:08 ~ 2024-01-05 06:00:17 (10 seconds)


plot