HOME   LIST
‹–   –›

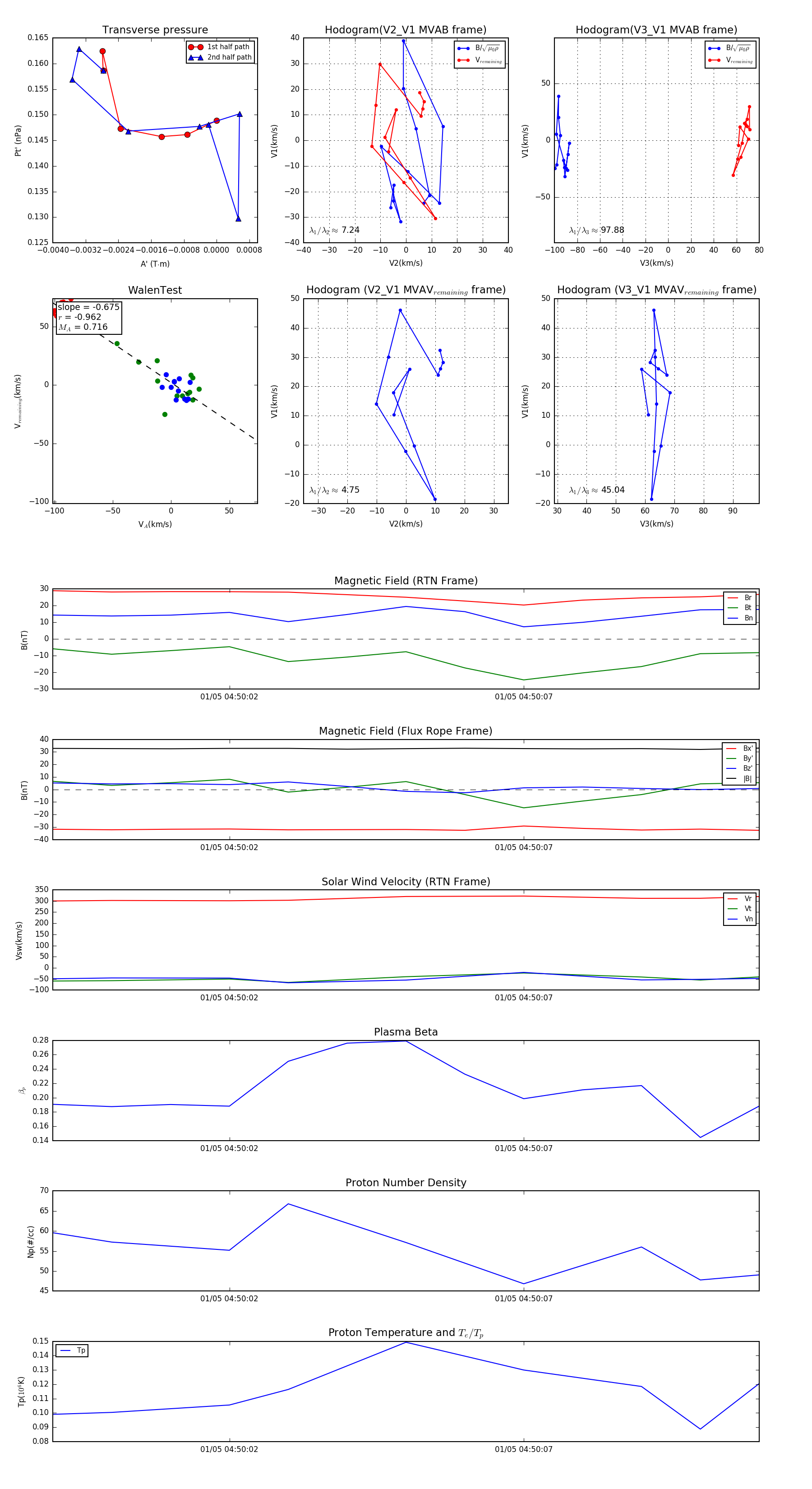
Flux Rope in 2024

Flux Rope Event 2024-01-05 04:49:59 ~ 2024-01-05 04:50:11 (13 seconds)


plot