HOME   LIST
‹–   –›

Flux Rope in 2024

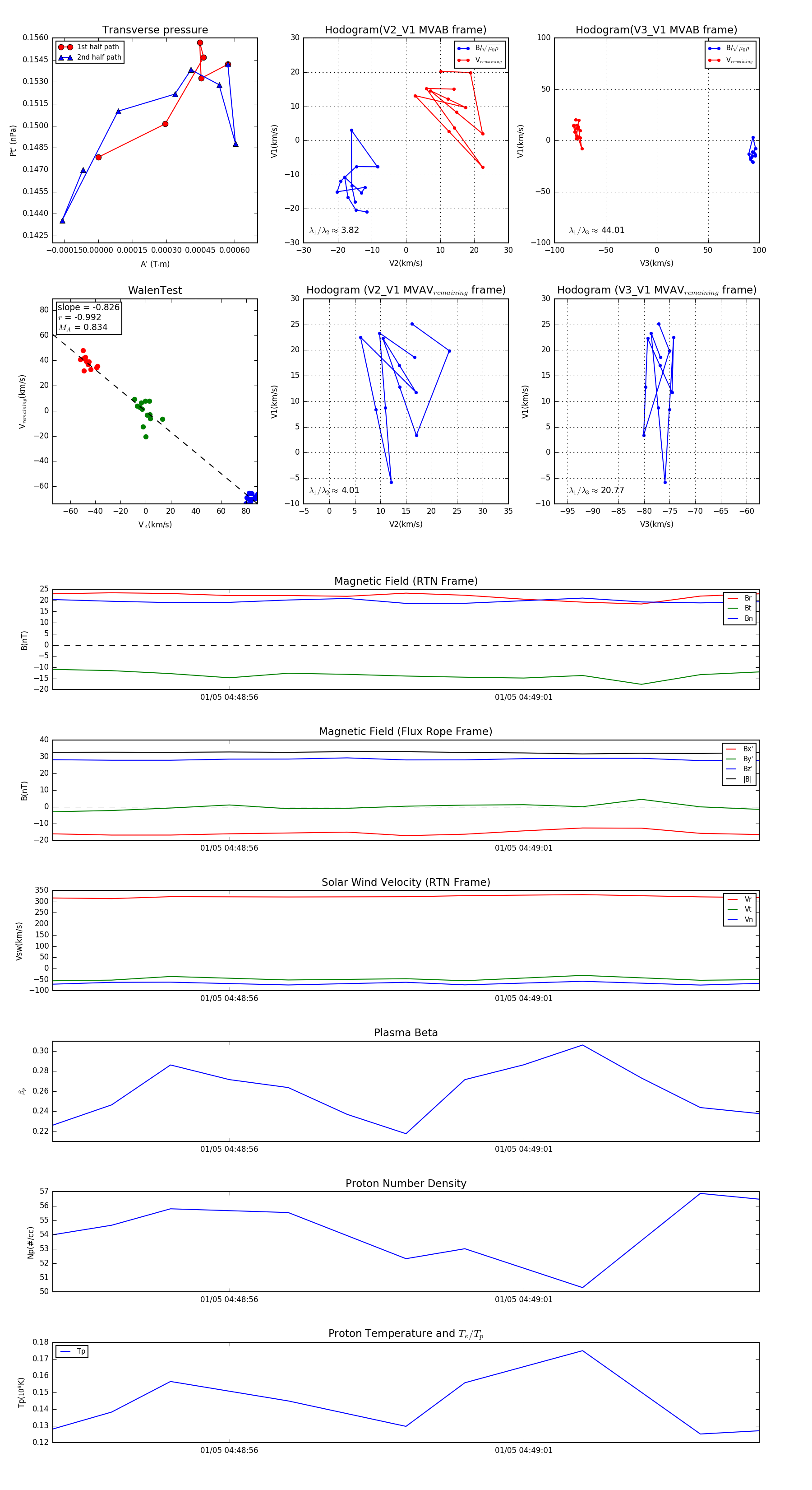
Flux Rope Event 2024-01-05 04:48:53 ~ 2024-01-05 04:49:05 (13 seconds)


plot