HOME   LIST
‹–   –›

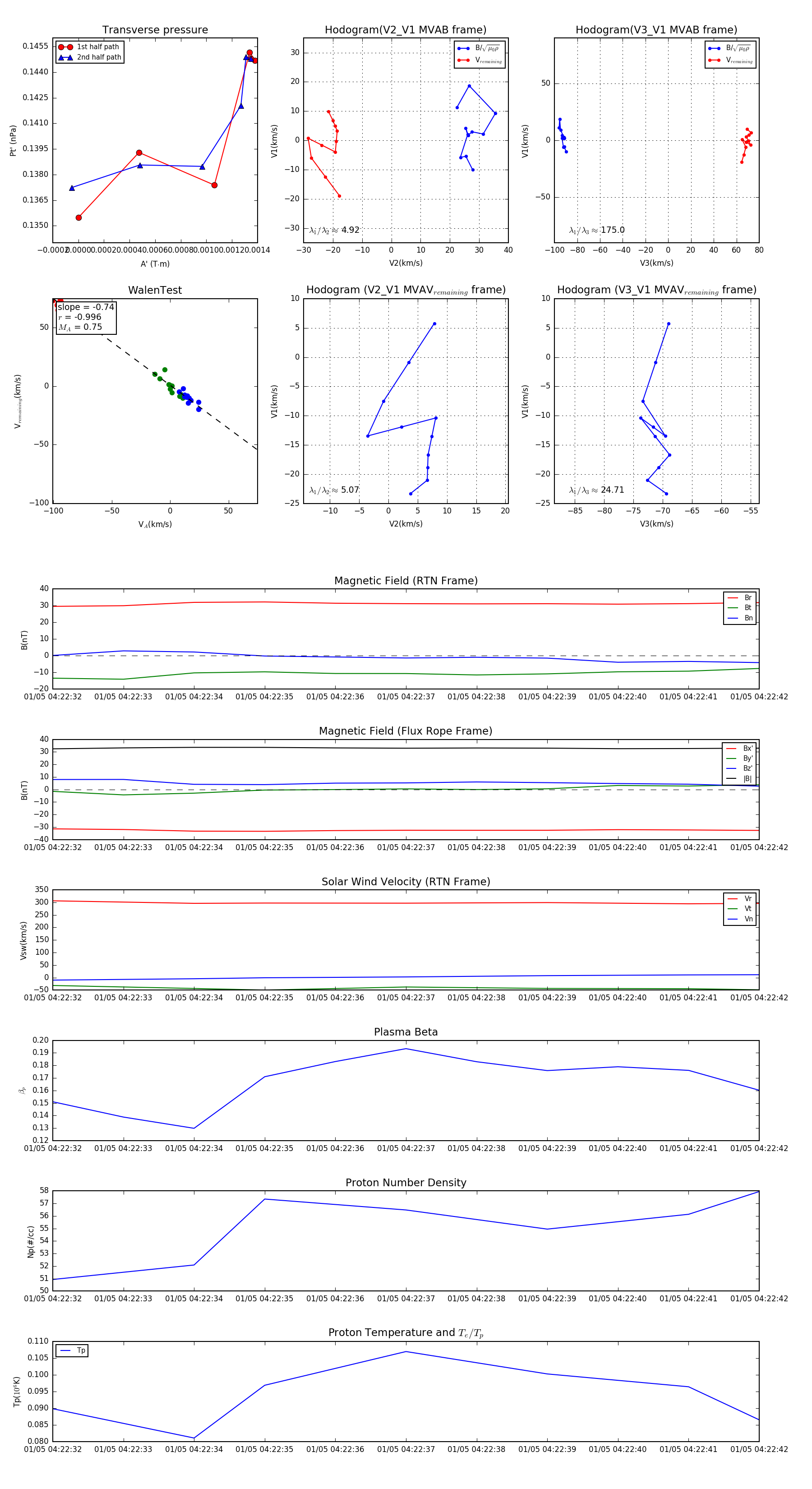
Flux Rope in 2024

Flux Rope Event 2024-01-05 04:22:32 ~ 2024-01-05 04:22:42 (11 seconds)


plot