HOME   LIST
‹–   –›

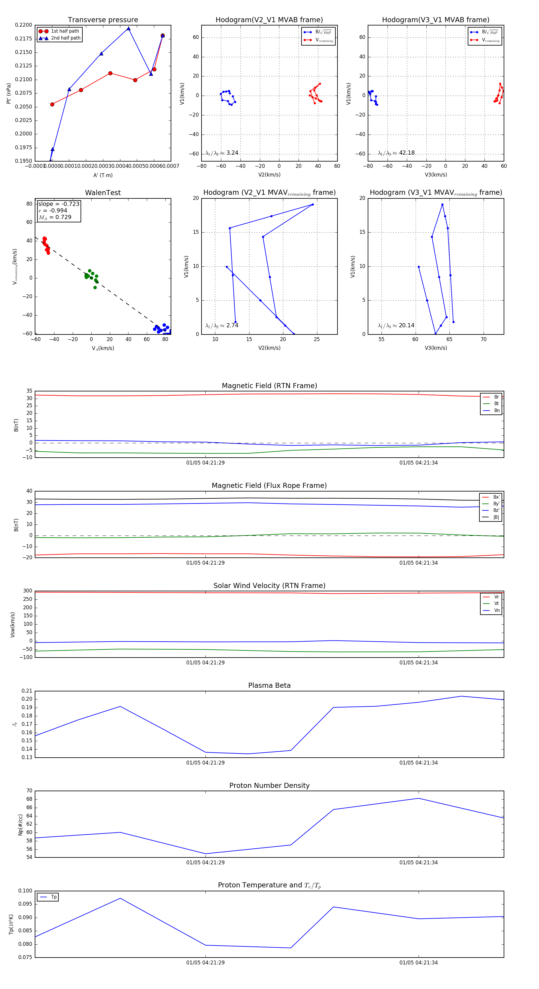
Flux Rope in 2024

Flux Rope Event 2024-01-05 04:21:25 ~ 2024-01-05 04:21:36 (12 seconds)


plot