HOME   LIST
‹–   –›

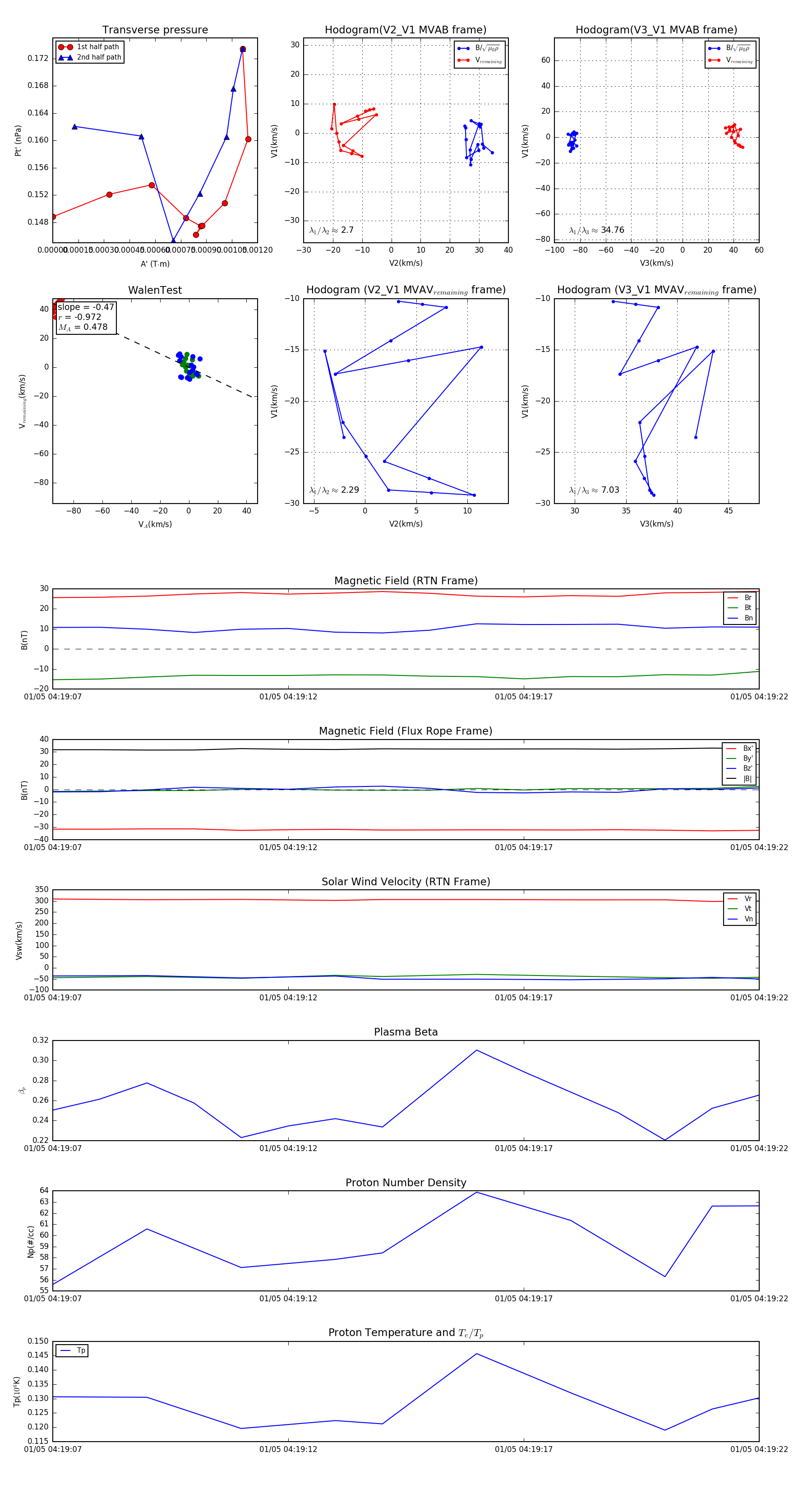
Flux Rope in 2024

Flux Rope Event 2024-01-05 04:19:07 ~ 2024-01-05 04:19:22 (16 seconds)


plot