HOME   LIST
‹–   –›

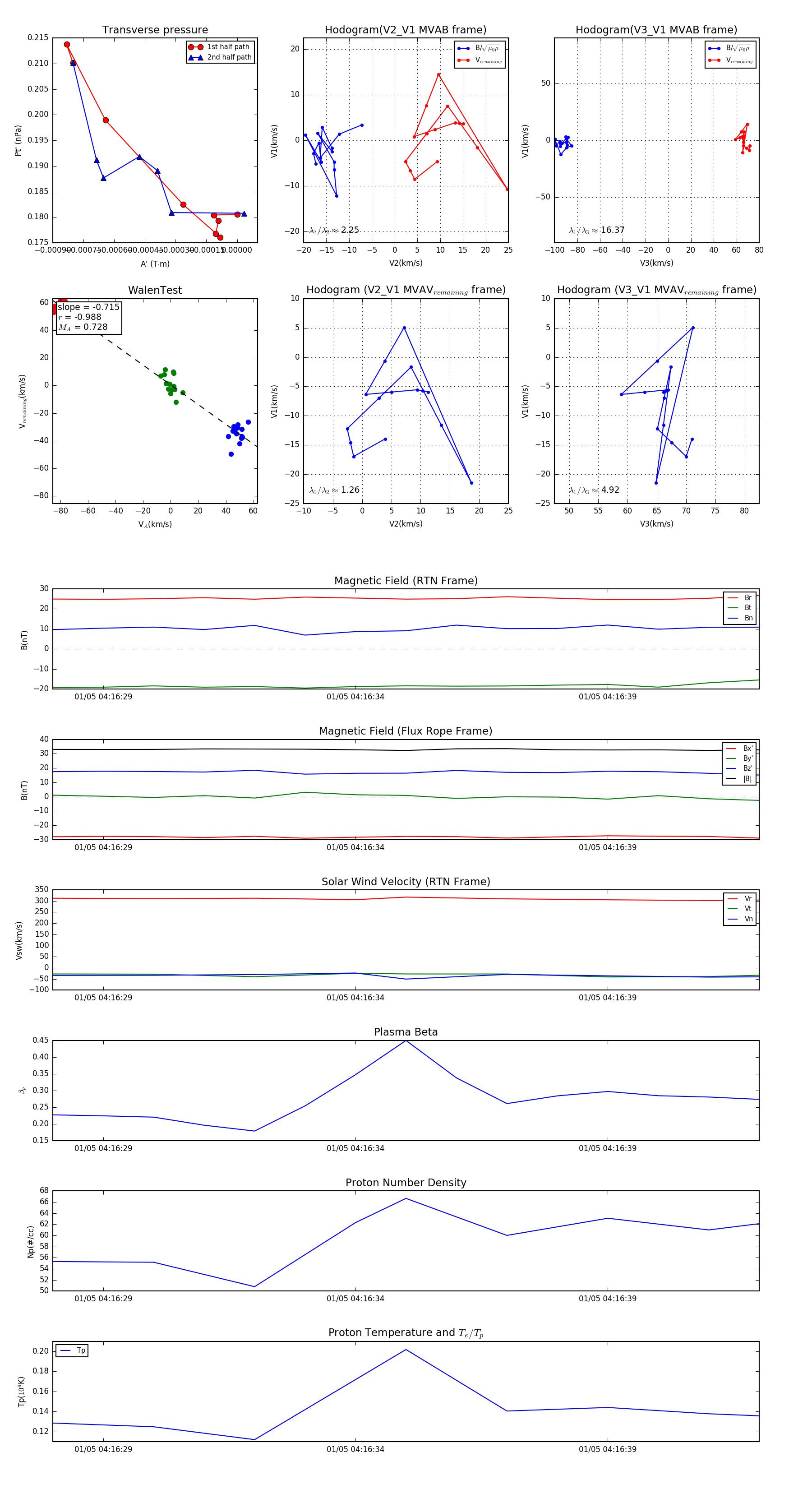
Flux Rope in 2024

Flux Rope Event 2024-01-05 04:16:28 ~ 2024-01-05 04:16:42 (15 seconds)


plot