HOME   LIST
‹–   –›

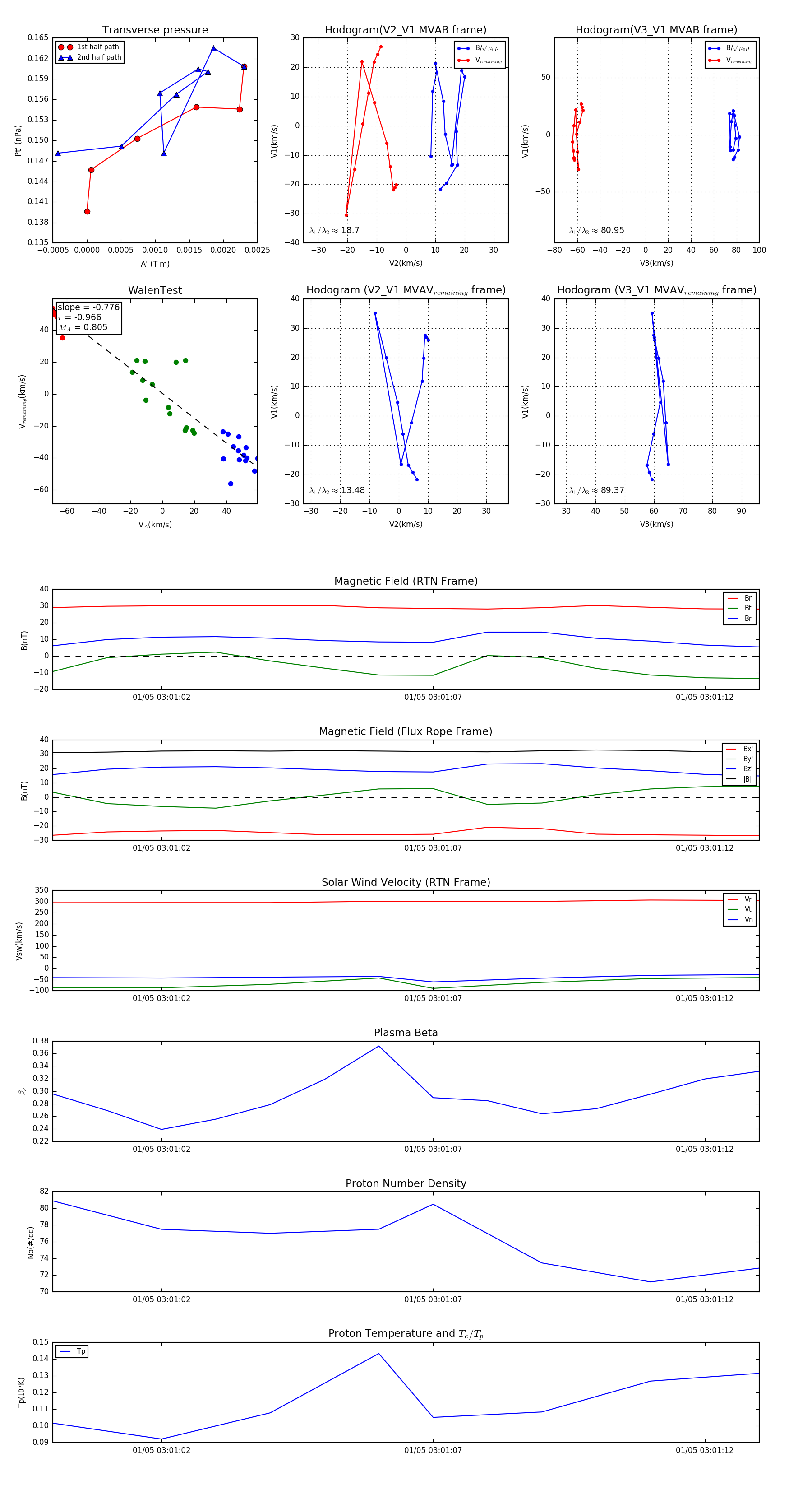
Flux Rope in 2024

Flux Rope Event 2024-01-05 03:01:00 ~ 2024-01-05 03:01:13 (14 seconds)


plot