HOME   LIST
‹–   –›

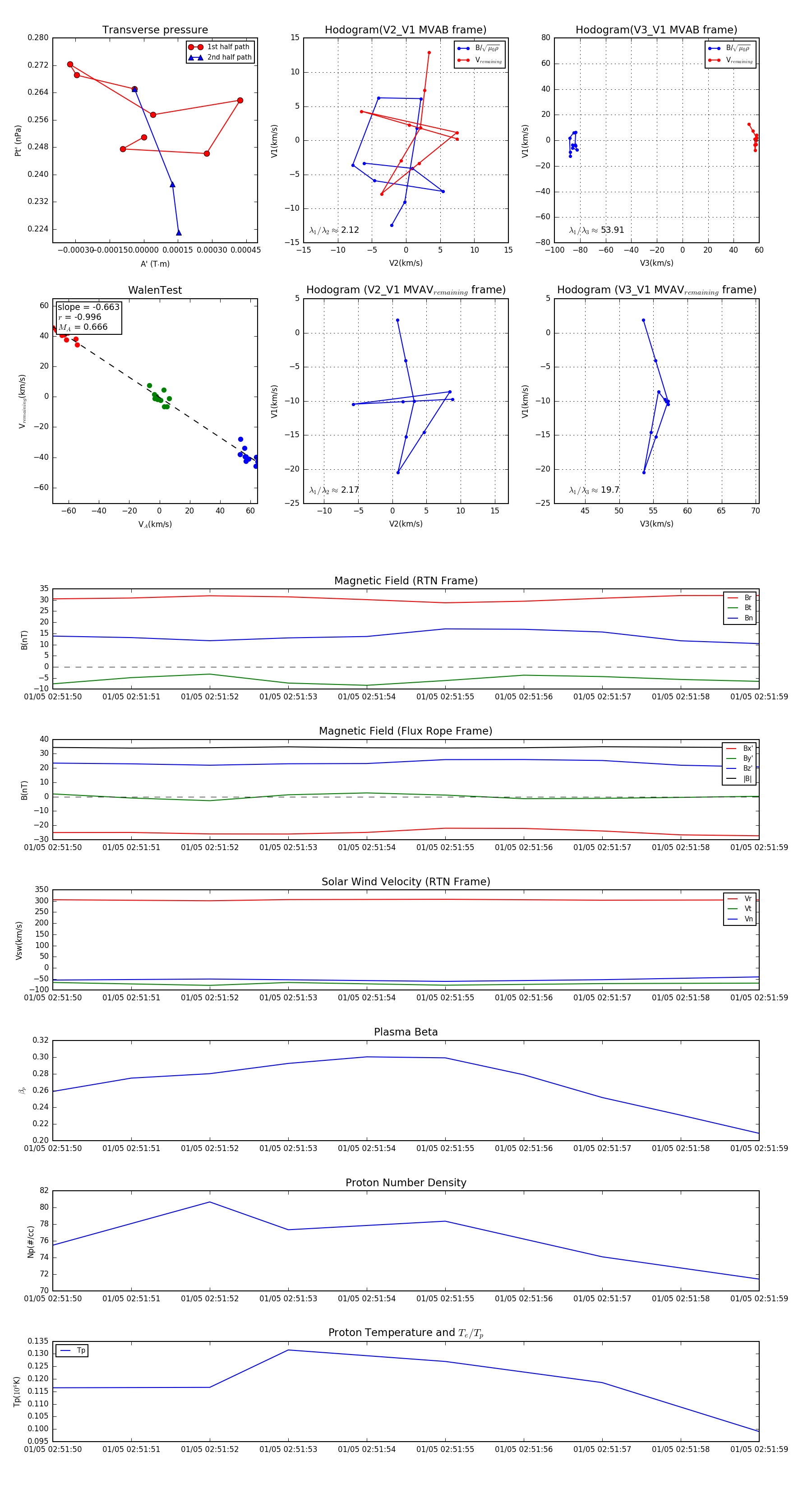
Flux Rope in 2024

Flux Rope Event 2024-01-05 02:51:50 ~ 2024-01-05 02:51:59 (10 seconds)


plot