HOME   LIST
‹–   –›

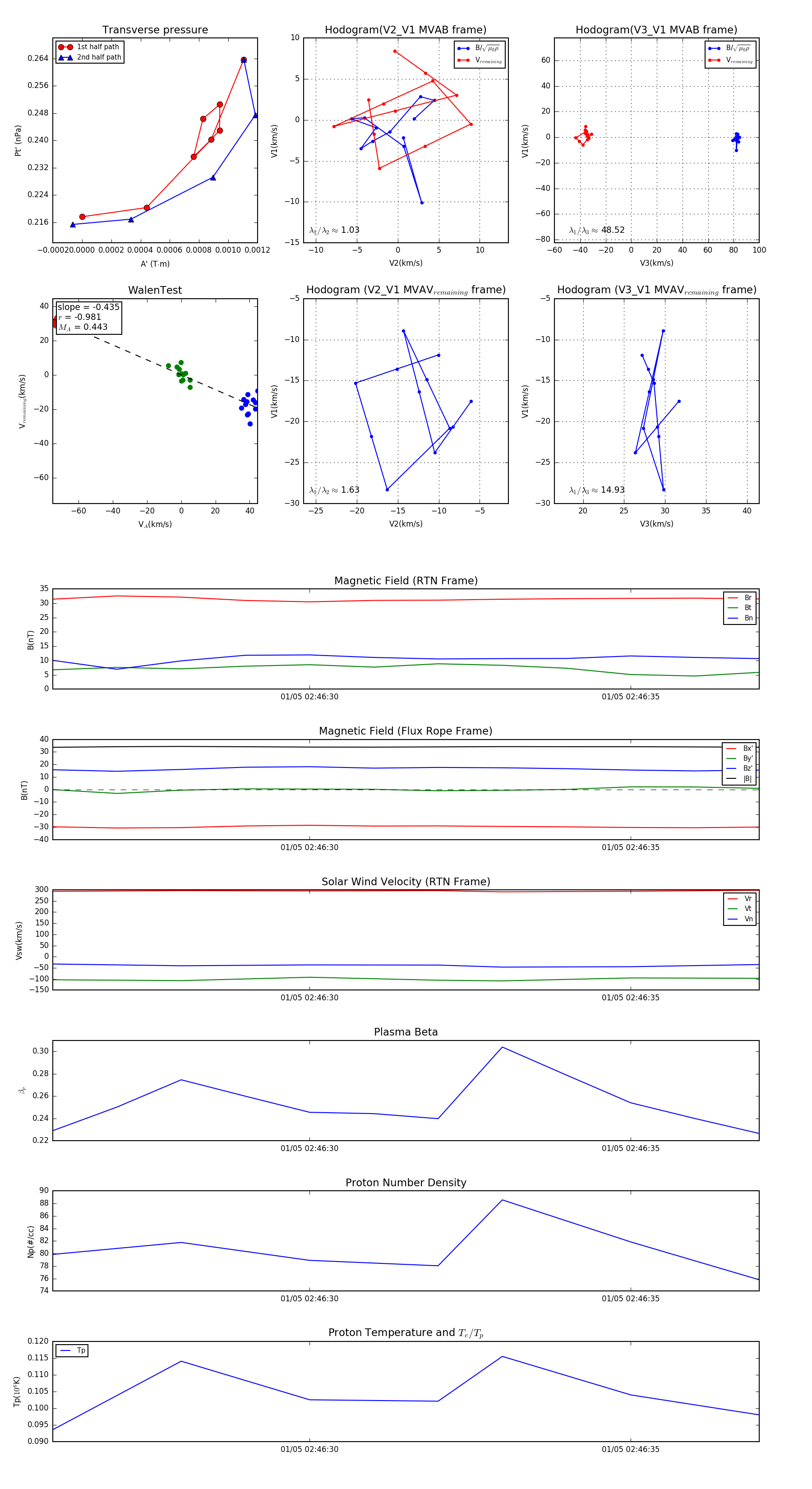
Flux Rope in 2024

Flux Rope Event 2024-01-05 02:46:26 ~ 2024-01-05 02:46:37 (12 seconds)


plot