HOME   LIST
‹–   –›

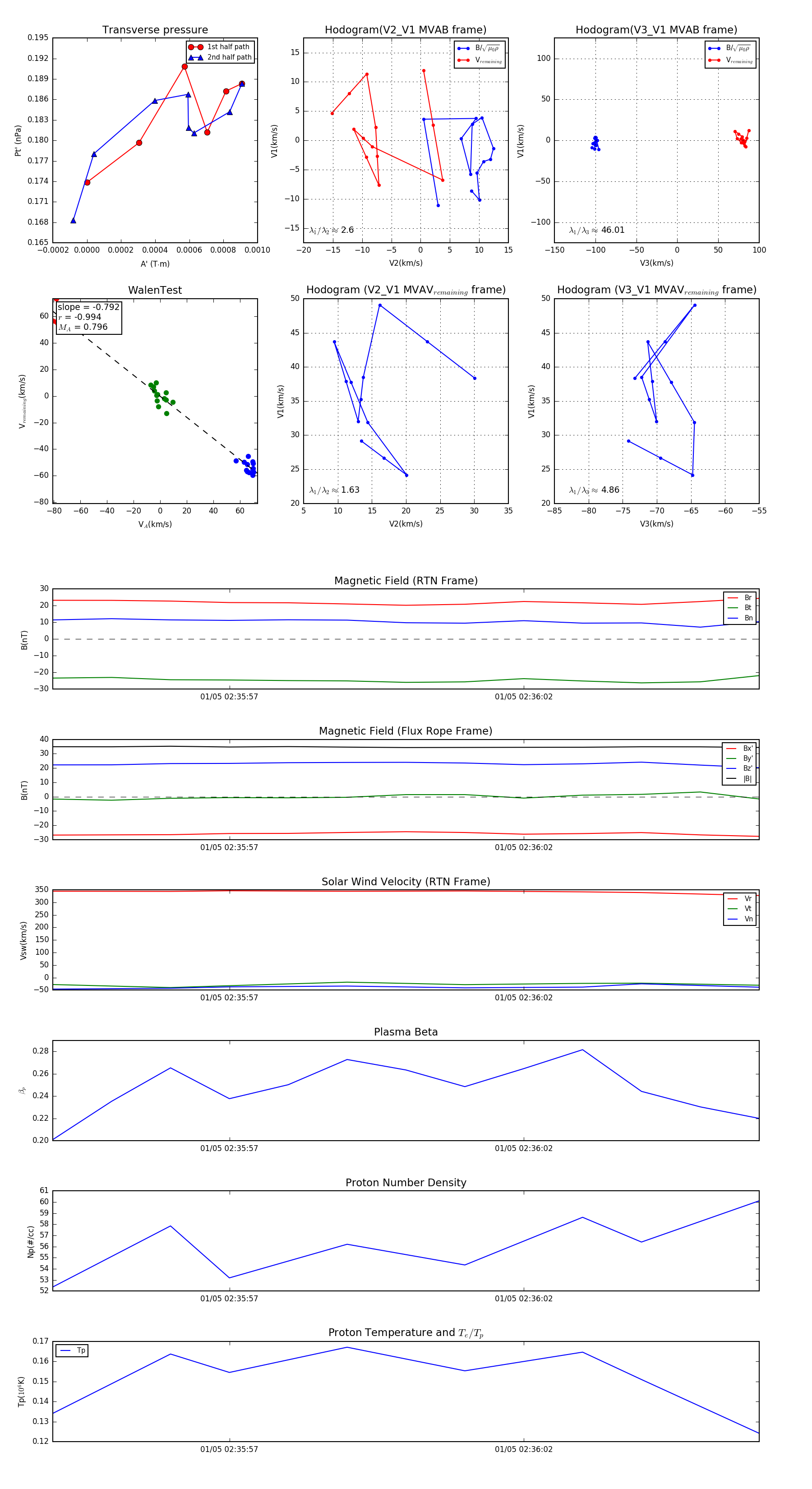
Flux Rope in 2024

Flux Rope Event 2024-01-05 02:35:54 ~ 2024-01-05 02:36:06 (13 seconds)


plot