HOME   LIST
‹–   –›

Flux Rope in 2024

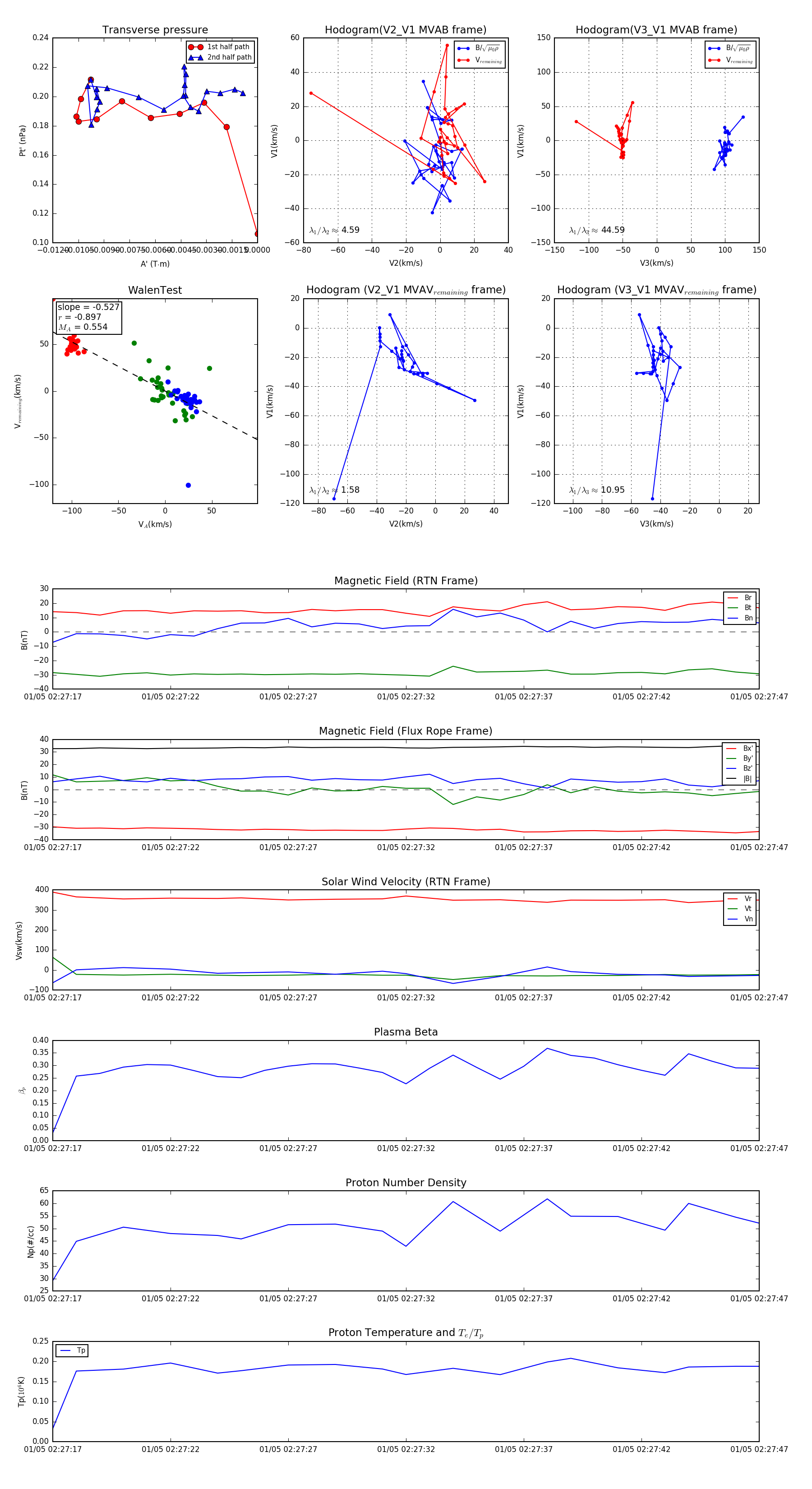
Flux Rope Event 2024-01-05 02:27:17 ~ 2024-01-05 02:27:47 (31 seconds)


plot