HOME   LIST
‹–   –›

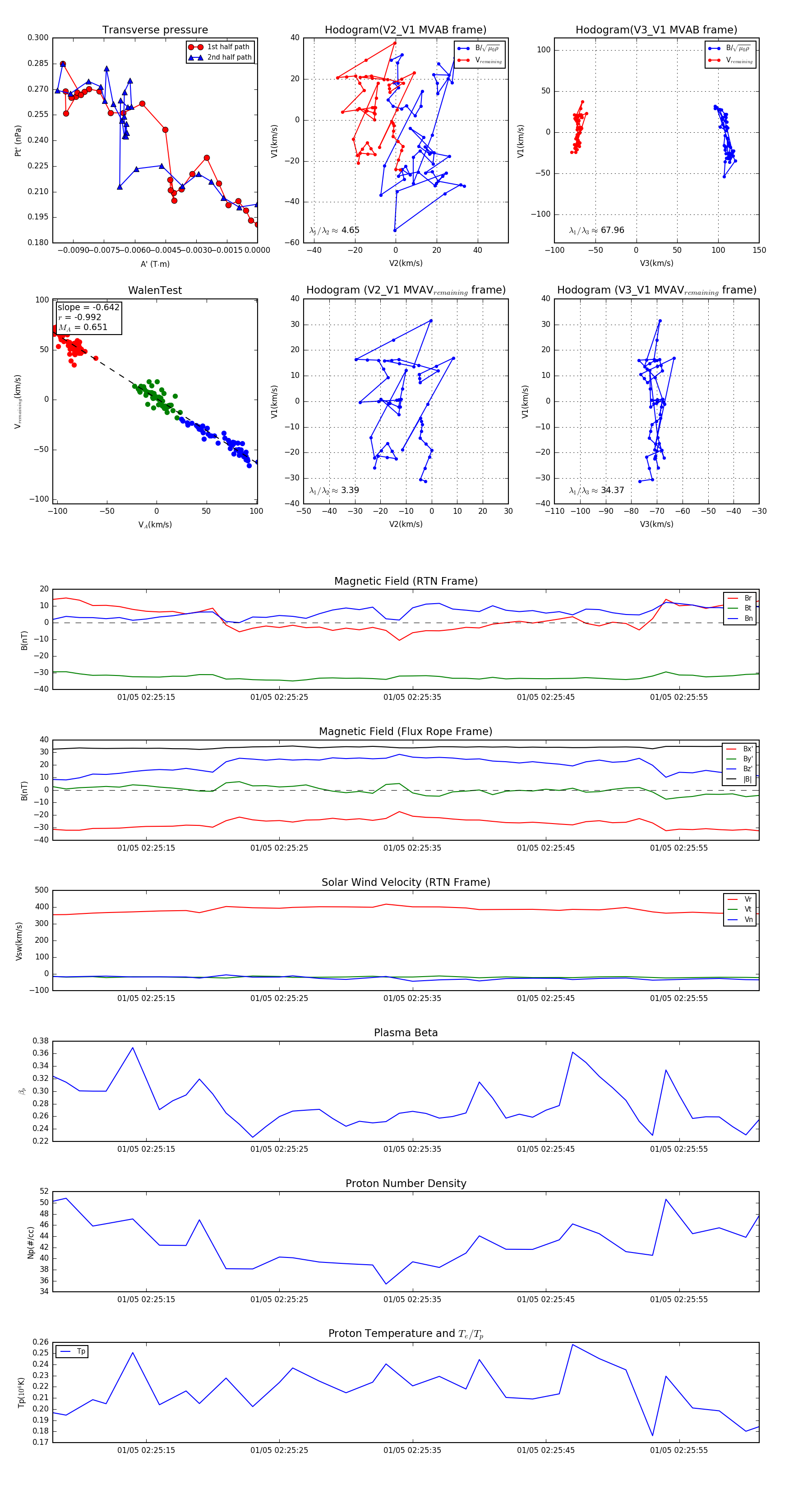
Flux Rope in 2024

Flux Rope Event 2024-01-05 02:25:08 ~ 2024-01-05 02:26:01 (54 seconds)


plot