HOME   LIST
‹–   –›

Flux Rope in 2024

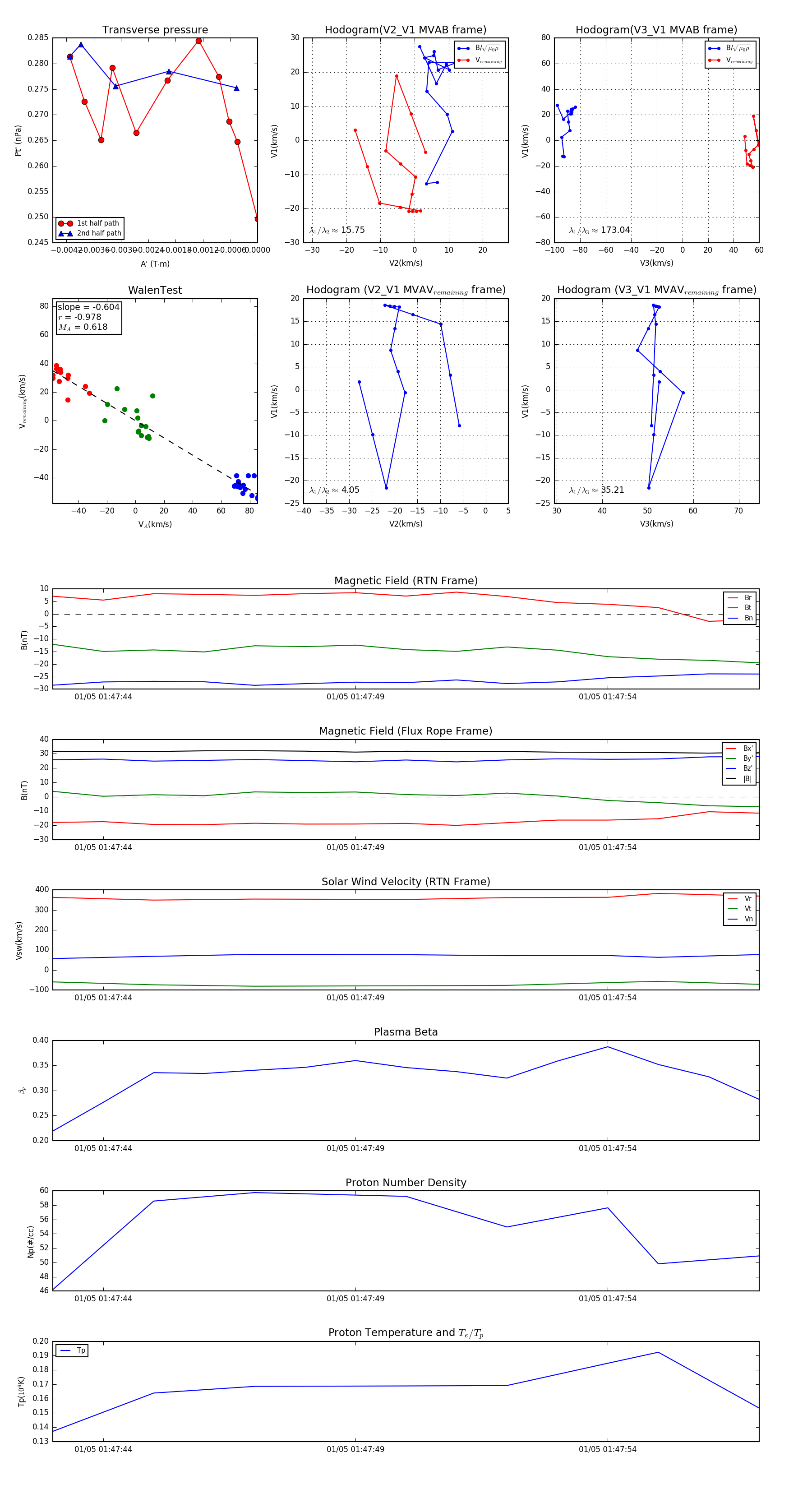
Flux Rope Event 2024-01-05 01:47:43 ~ 2024-01-05 01:47:57 (15 seconds)


plot