HOME   LIST
‹–   –›

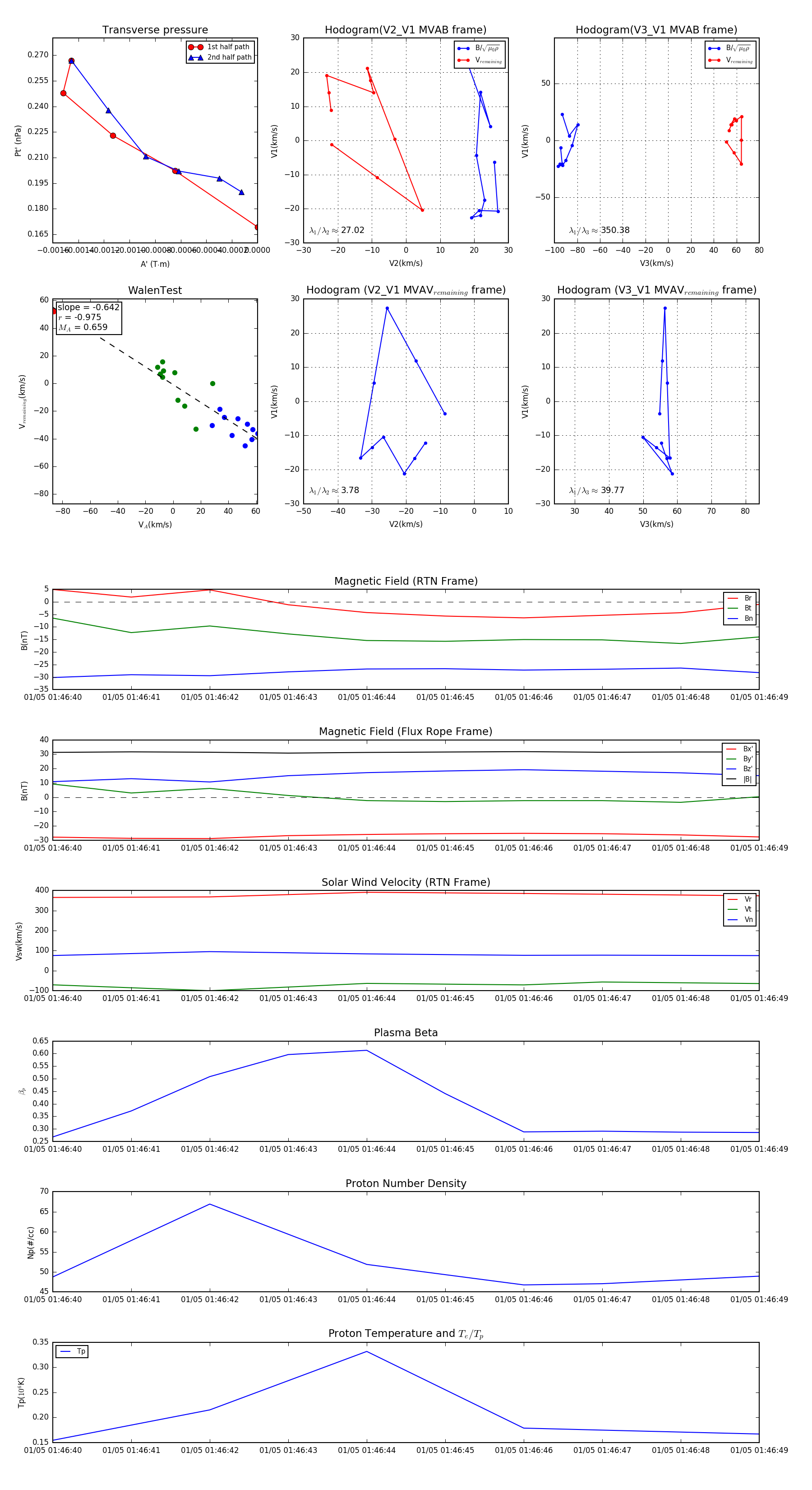
Flux Rope in 2024

Flux Rope Event 2024-01-05 01:46:40 ~ 2024-01-05 01:46:49 (10 seconds)


plot