HOME   LIST
‹–   –›

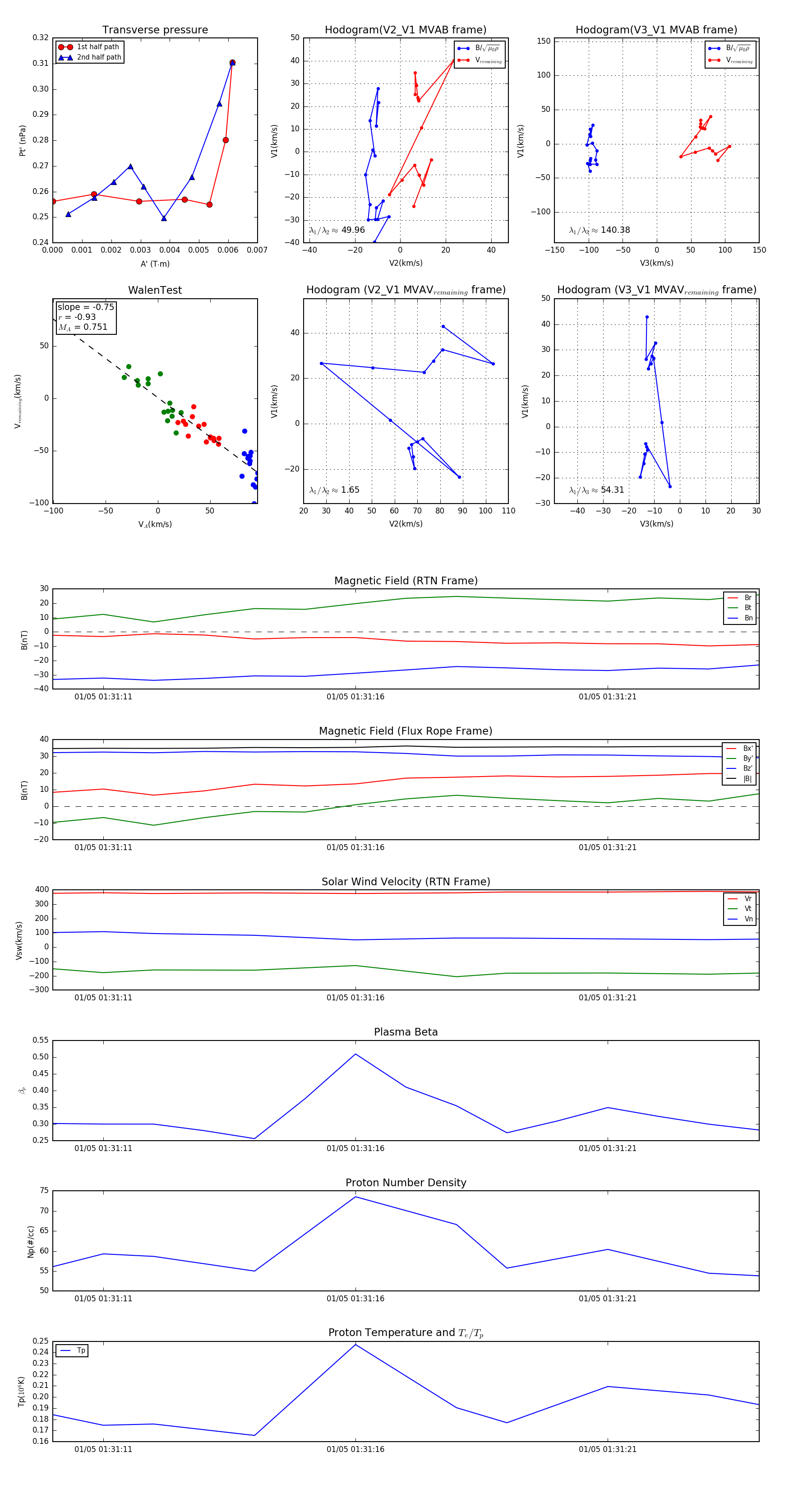
Flux Rope in 2024

Flux Rope Event 2024-01-05 01:31:10 ~ 2024-01-05 01:31:24 (15 seconds)


plot