HOME   LIST
‹–   –›

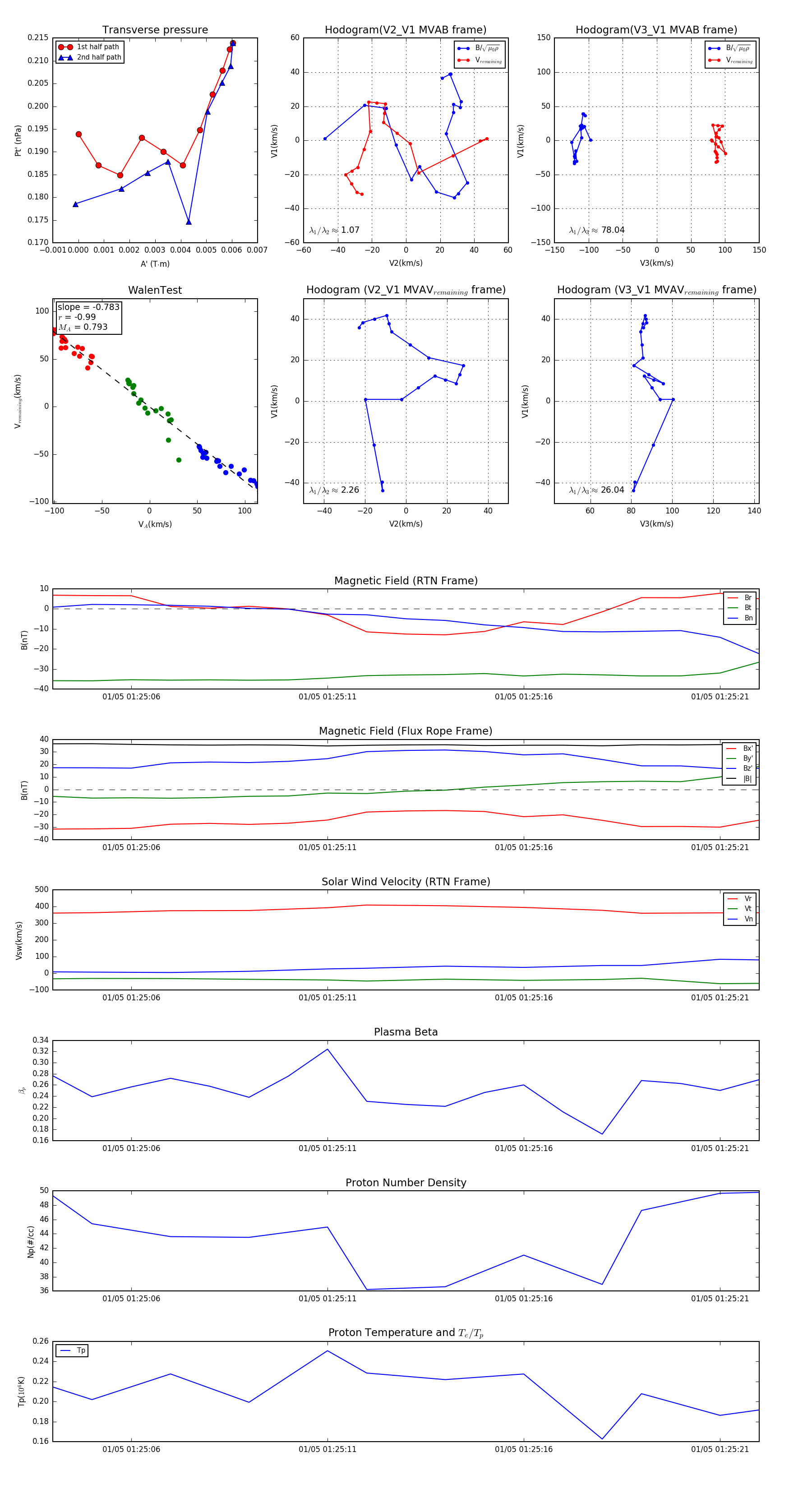
Flux Rope in 2024

Flux Rope Event 2024-01-05 01:25:04 ~ 2024-01-05 01:25:22 (19 seconds)


plot