HOME   LIST
‹–   –›

Flux Rope in 2024

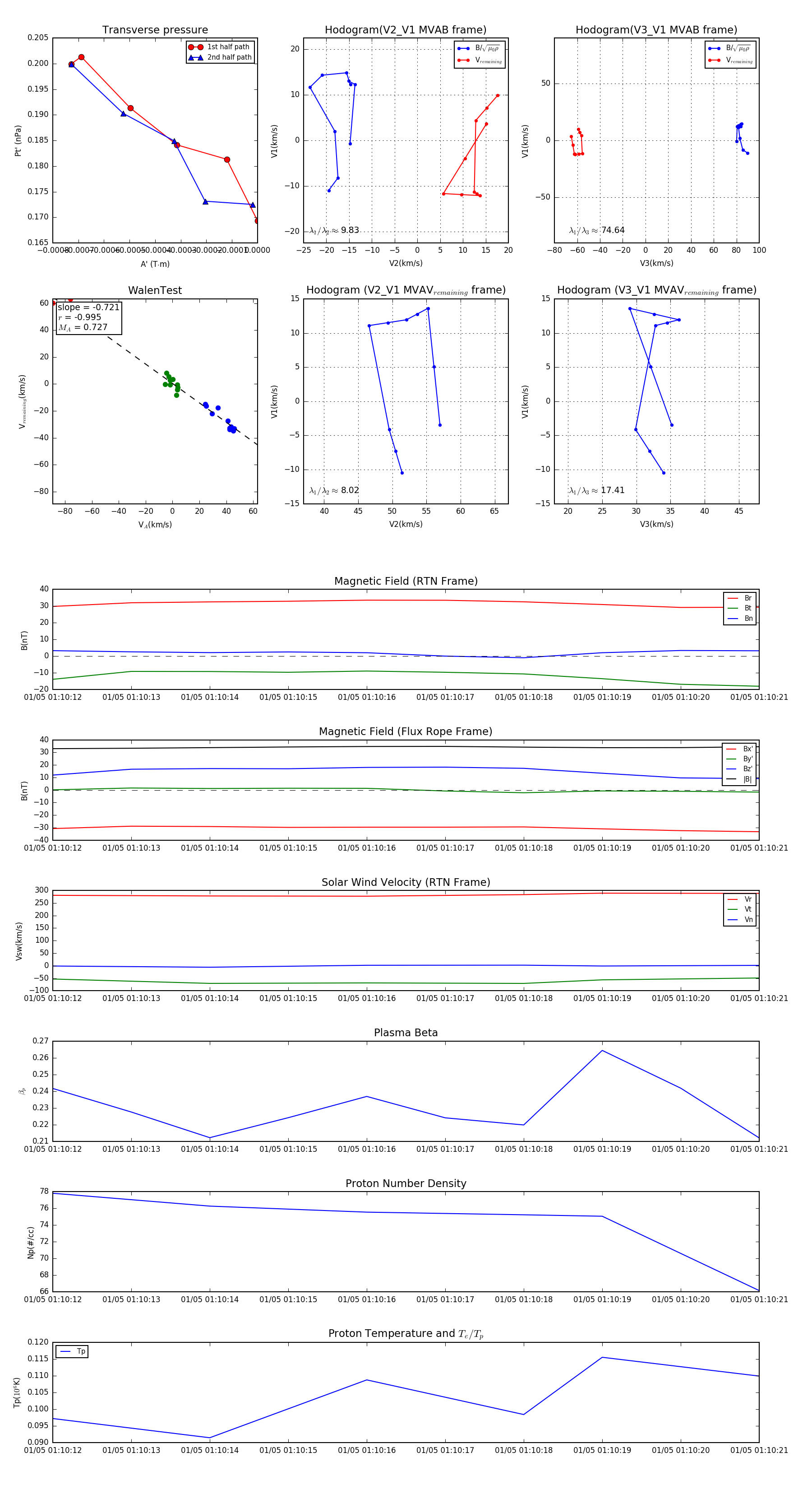
Flux Rope Event 2024-01-05 01:10:12 ~ 2024-01-05 01:10:21 (10 seconds)


plot